| Category | ID | Term | DB Object | Evidence | Organism | Reference |
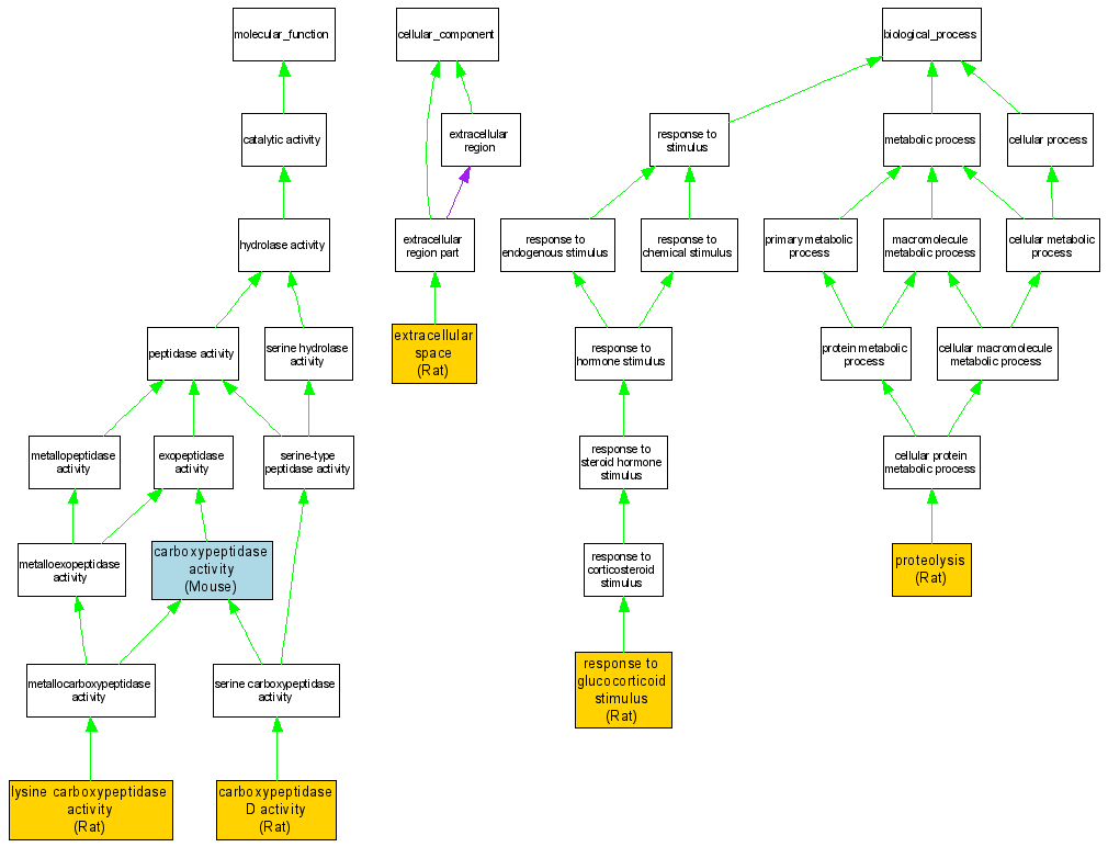
| Molecular Function | GO:0004180 | carboxypeptidase activity |
MGI:2135874 | IDA | Mouse | MGI:MGI:1932565|PMID:10878383 |
| Molecular Function | GO:0004187 | carboxypeptidase D activity |
RGD:70931 | IDA | Rat | RGD:625371|PMID:11021404 |
| Molecular Function | GO:0004184 | lysine carboxypeptidase activity |
RGD:70931 | IDA | Rat | RGD:632519|PMID:11021404 |
| Cellular Component | GO:0005615 | extracellular space |
RGD:70931 | IDA | Rat | RGD:1599630|PMID:10485340 |
| Biological Process | GO:0006508 | proteolysis |
RGD:70931 | IDA | Rat | RGD:625371|PMID:11021404 |
| Biological Process | GO:0051384 | response to glucocorticoid stimulus |
RGD:70931 | IDA | Rat | RGD:1599630|PMID:10485340 |