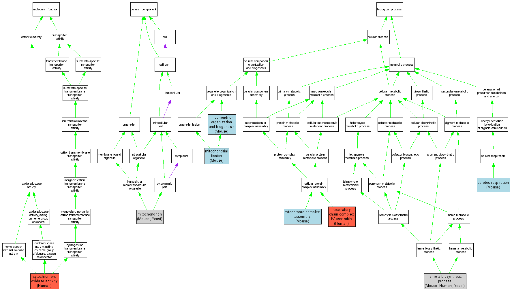
| Category | ID | Term | DB Object | Evidence | Organism | Reference |
| Molecular Function | GO:0004129 | cytochrome-c oxidase activity |
Q12887 | IMP | Human | PMID:12928484 |
| Cellular Component | GO:0005739 | mitochondrion |
MGI:1917633 | IDA | Mouse | MGI:MGI:3604933|PMID:16103131 |
| Cellular Component | GO:0005739 | mitochondrion |
S000006093 | IDA | Yeast | SGD_REF:S000117178|PMID:16823961 |
| Cellular Component | GO:0005739 | mitochondrion |
S000006093 | IDA | Yeast | SGD_REF:S000075100|PMID:14576278 |
| Biological Process | GO:0009060 | aerobic respiration |
MGI:1917633 | IMP | Mouse | MGI:MGI:3640032|PMID:16782876 |
| Biological Process | GO:0017004 | cytochrome complex assembly |
MGI:1917633 | IDA | Mouse | MGI:MGI:3604933|PMID:16103131 |
| Biological Process | GO:0006784 | heme a biosynthetic process |
MGI:1917633 | IDA | Mouse | MGI:MGI:3604933|PMID:16103131 |
| Biological Process | GO:0006784 | heme a biosynthetic process |
MGI:1917633 | IMP | Mouse | MGI:MGI:3640032|PMID:16782876 |
| Biological Process | GO:0006784 | heme a biosynthetic process |
Q12887 | IMP | Human | PMID:12928484 |
| Biological Process | GO:0006784 | heme a biosynthetic process |
S000006093 | IMP | Yeast | SGD_REF:S000051391|PMID:8118433 |
| Biological Process | GO:0000266 | mitochondrial fission |
MGI:1917633 | IMP | Mouse | MGI:MGI:3604933|PMID:16103131 |
| Biological Process | GO:0007005 | mitochondrion organization and biogenesis |
MGI:1917633 | IMP | Mouse | MGI:MGI:3640032|PMID:16782876 |
| Biological Process | GO:0008535 | respiratory chain complex IV assembly |
Q12887 | IMP | Human | PMID:14607829 |