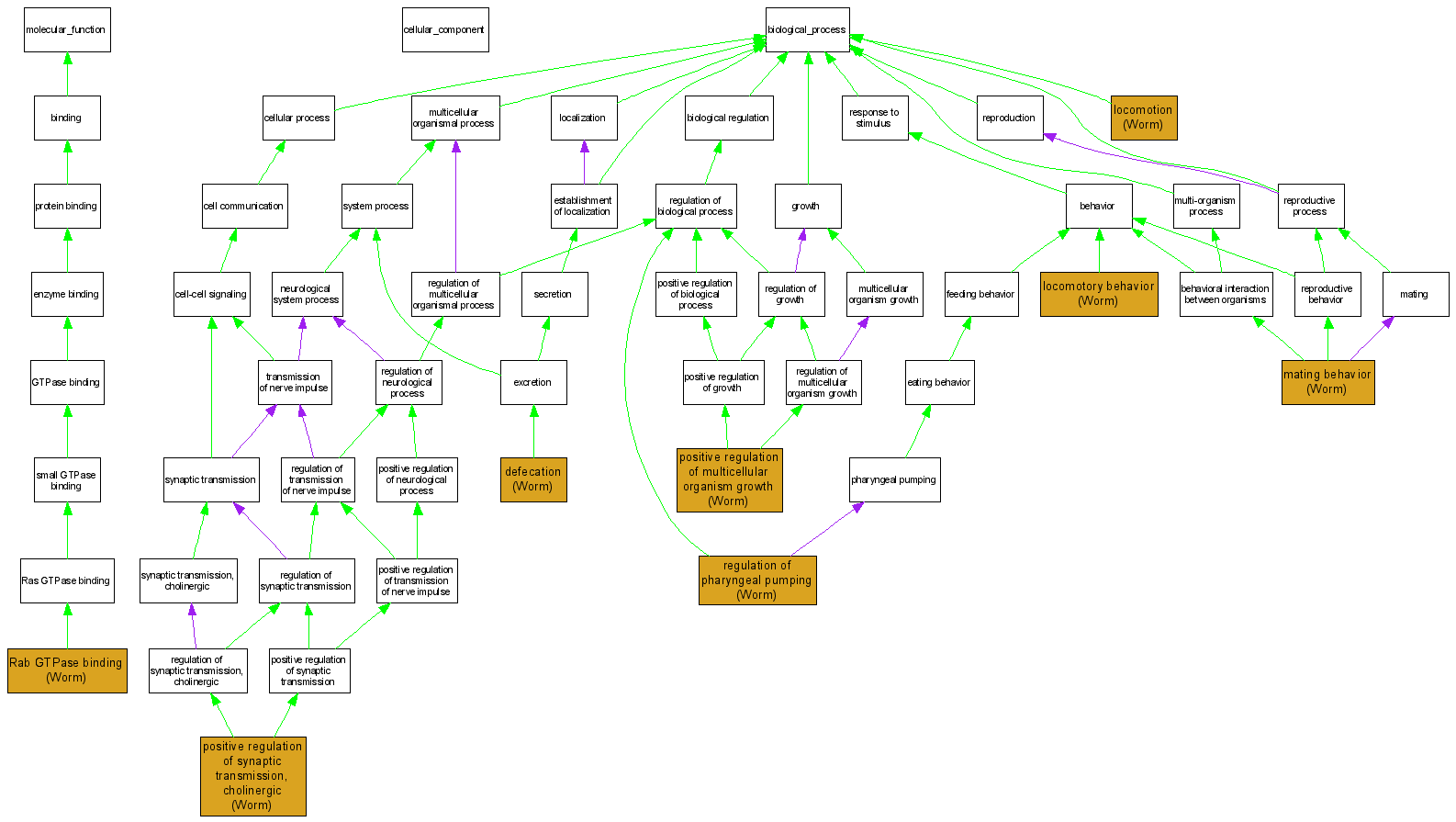
| Category | ID | Term | DB Object | Evidence | Organism | Reference |
| Molecular Function | GO:0017137 | Rab GTPase binding |
WBGene00006750 | IGI | Worm | WB:WBPaper00004891|PMID:11559854 |
| Biological Process | GO:0030421 | defecation |
WBGene00006750 | IMP | Worm | WB:WBPaper00004891|PMID:11559854 |
| Biological Process | GO:0040011 | locomotion |
WBGene00006750 | IMP | Worm | WB:WBPaper00026618|PMID:15976086 |
| Biological Process | GO:0007626 | locomotory behavior |
WBGene00006750 | IMP | Worm | WB:WBPaper00000031|PMID:4366476 |
| Biological Process | GO:0007617 | mating behavior |
WBGene00006750 | IMP | Worm | WB:WBPaper00004891|PMID:11559854 |
| Biological Process | GO:0040018 | positive regulation of multicellular organism growth |
WBGene00006750 | IMP | Worm | WB:WBPaper00004891|PMID:11559854 |
| Biological Process | GO:0032224 | positive regulation of synaptic transmission, cholinergic |
WBGene00006750 | IMP | Worm | WB:WBPaper00026618|PMID:15976086 |
| Biological Process | GO:0043051 | regulation of pharyngeal pumping |
WBGene00006750 | IMP | Worm | WB:WBPaper00004891|PMID:11559854 |