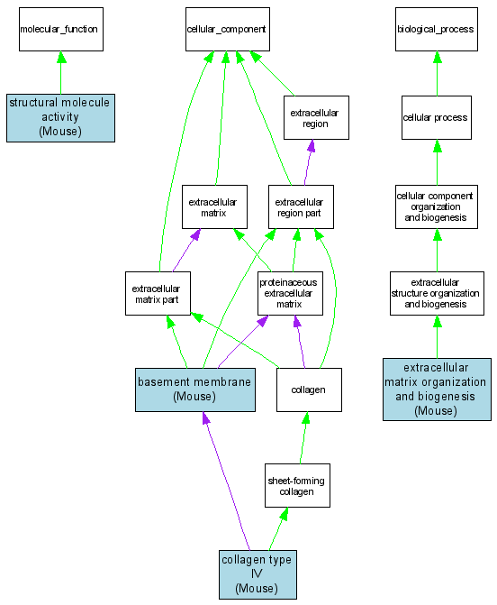
| Category | ID | Term | DB Object | Evidence | Organism | Reference |
| Molecular Function | GO:0005198 | structural molecule activity |
MGI:2152695 | IDA | Mouse | MGI:MGI:2148900|PMID:10965041 |
| Cellular Component | GO:0005604 | basement membrane |
MGI:2152695 | IDA | Mouse | MGI:MGI:2157737|PMID:11732842 |
| Cellular Component | GO:0005587 | collagen type IV |
MGI:2152695 | IDA | Mouse | MGI:MGI:2148900|PMID:10965041 |
| Cellular Component | GO:0005587 | collagen type IV |
MGI:2152695 | IDA | Mouse | MGI:MGI:2183884|PMID:12101409 |
| Biological Process | GO:0030198 | extracellular matrix organization and biogenesis |
MGI:2152695 | IDA | Mouse | MGI:MGI:2148900|PMID:10965041 |