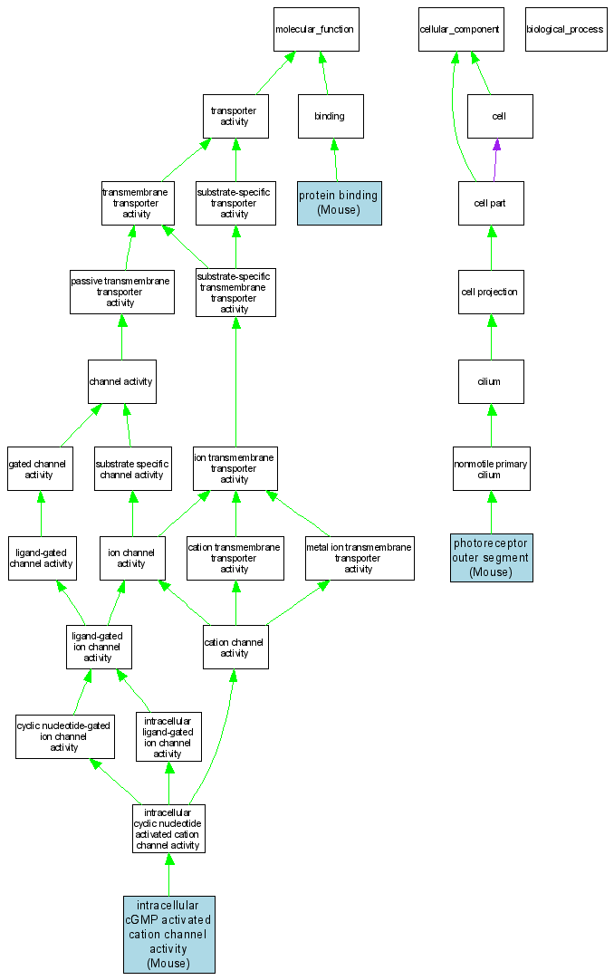
Compare GO annotations for CNGB3 and its orthologs

A table of the annotations represented in this image is provided below.
CategoryIDTermDB ObjectEvidenceOrganismReference
Molecular FunctionGO:0005223intracellular cGMP activated cation channel activity MGI:1353562IPIMouseMGI:MGI:1353088|PMID:10662822
Molecular FunctionGO:0005515protein binding MGI:1353562IPIMouseMGI:MGI:1353088|PMID:10662822
Cellular ComponentGO:0001750photoreceptor outer segment MGI:1353562IDAMouseMGI:MGI:3527312|PMID:15634774