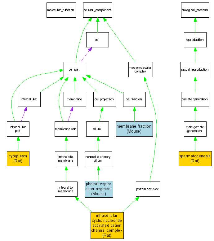
| Category | ID | Term | DB Object | Evidence | Organism | Reference |
| Cellular Component | GO:0005737 | cytoplasm |
RGD:621815 | IDA | Rat | RGD:1599621|PMID:15713832 |
| Cellular Component | GO:0017071 | intracellular cyclic nucleotide activated cation channel complex |
RGD:621815 | IDA | Rat | RGD:632402|PMID:12432397 |
| Cellular Component | GO:0005624 | membrane fraction |
MGI:88436 | IDA | Mouse | MGI:MGI:3527312|PMID:15634774 |
| Cellular Component | GO:0001750 | photoreceptor outer segment |
MGI:88436 | IDA | Mouse | MGI:MGI:3527312|PMID:15634774 |
| Biological Process | GO:0007283 | spermatogenesis |
RGD:621815 | IEP | Rat | RGD:1599621|PMID:15713832 |