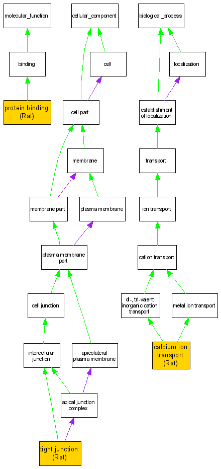
Compare GO annotations for CLDN16 and its orthologs

A table of the annotations represented in this image is provided below.
CategoryIDTermDB ObjectEvidenceOrganismReference
Molecular FunctionGO:0005515protein binding RGD:620322IDARatRGD:1599617|PMID:15496416
Cellular ComponentGO:0005923tight junction RGD:620322IDARatRGD:1599617|PMID:15496416
Biological ProcessGO:0006816calcium ion transport RGD:620322IDARatRGD:1599617|PMID:15496416