| Category | ID | Term | DB Object | Evidence | Organism | Reference |
|---|---|---|---|---|---|---|
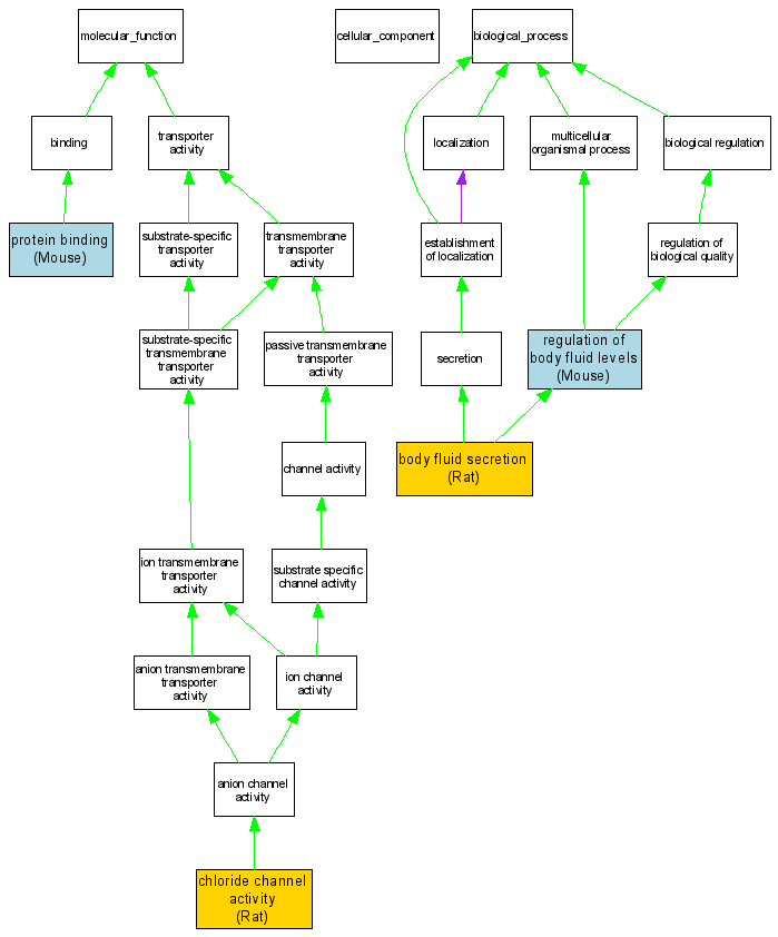
| Molecular Function | GO:0005254 | chloride channel activity | RGD:68435 | IDA | Rat | RGD:68767|PMID:7680033 |
| Molecular Function | GO:0005515 | protein binding | MGI:1329026 | IPI | Mouse | MGI:MGI:3690168|PMID:11734858 |
| Biological Process | GO:0007589 | body fluid secretion | RGD:68435 | IEP | Rat | RGD:68767|PMID:7680033 |
| Biological Process | GO:0050878 | regulation of body fluid levels | MGI:1329026 | IMP | Mouse | MGI:MGI:1931986|PMID:11133517 |