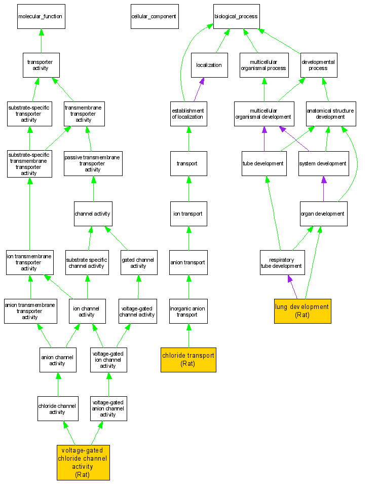
Compare GO annotations for CLCN2 and its orthologs

A table of the annotations represented in this image is provided below.
CategoryIDTermDB ObjectEvidenceOrganismReference
Molecular FunctionGO:0005247voltage-gated chloride channel activity RGD:2361IDARatRGD:69809|PMID:1311421
Biological ProcessGO:0006821chloride transport RGD:2361IDARatRGD:69809|PMID:1311421
Biological ProcessGO:0030324lung development RGD:2361IMPRatRGD:1358647|PMID:14711803