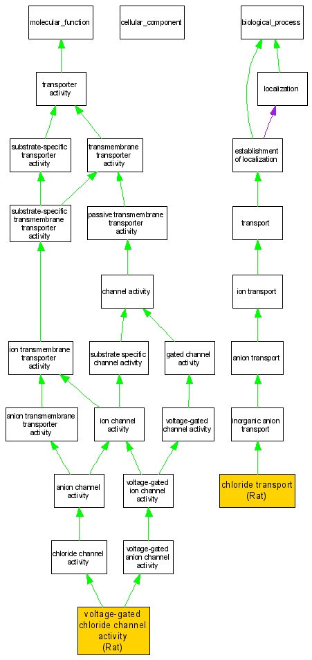
Compare GO annotations for CLCN1 and its orthologs

A table of the annotations represented in this image is provided below.
CategoryIDTermDB ObjectEvidenceOrganismReference
Molecular FunctionGO:0005247voltage-gated chloride channel activity RGD:2360IDARatRGD:727583|PMID:1659664
Biological ProcessGO:0006821chloride transport RGD:2360IDARatRGD:727583|PMID:1659664