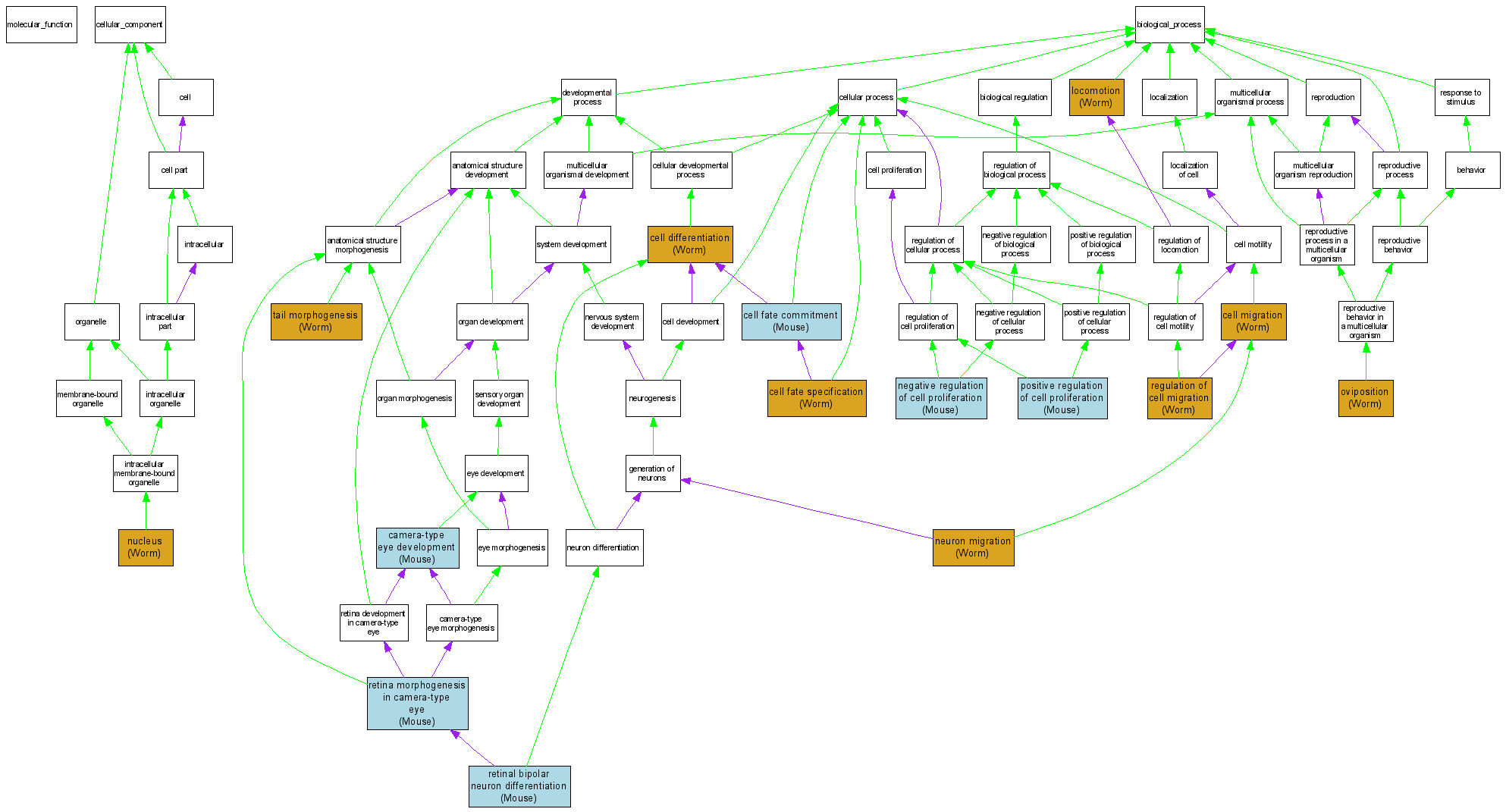
| Category | ID | Term | DB Object | Evidence | Organism | Reference |
| Cellular Component | GO:0005634 | nucleus |
WBGene00000435 | IMP | Worm | WB:WBPaper00004727|PMID:11493519 |
| Biological Process | GO:0043010 | camera-type eye development |
MGI:88401 | IGI | Mouse | MGI:MGI:3512656|PMID:15576400 |
| Biological Process | GO:0030154 | cell differentiation |
WBGene00000435 | IMP | Worm | WB:WBPaper00002978|PMID:9475729 |
| Biological Process | GO:0045165 | cell fate commitment |
MGI:88401 | IMP | Mouse | MGI:MGI:3512656|PMID:15576400 |
| Biological Process | GO:0001708 | cell fate specification |
WBGene00000435 | IMP | Worm | WB:WBPaper00004727|PMID:11493519 |
| Biological Process | GO:0016477 | cell migration |
WBGene00000435 | IMP | Worm | WB:WBPaper00002978|PMID:9475729 |
| Biological Process | GO:0040011 | locomotion |
WBGene00000435 | IMP | Worm | WB:WBPaper00001304|PMID:2361334 |
| Biological Process | GO:0008285 | negative regulation of cell proliferation |
MGI:88401 | IMP | Mouse | MGI:MGI:3611606|PMID:16384989 |
| Biological Process | GO:0001764 | neuron migration |
WBGene00000435 | IMP | Worm | WB:WBPaper00001304|PMID:2361334 |
| Biological Process | GO:0018991 | oviposition |
WBGene00000435 | IMP | Worm | WB:WBPaper00001304|PMID:2361334 |
| Biological Process | GO:0008284 | positive regulation of cell proliferation |
MGI:88401 | IMP | Mouse | MGI:MGI:79586|PMID:8630490 |
| Biological Process | GO:0030334 | regulation of cell migration |
WBGene00000435 | IMP | Worm | WB:WBPaper00001304|PMID:2361334 |
| Biological Process | GO:0060042 | retina morphogenesis in camera-type eye |
MGI:88401 | IMP | Mouse | MGI:MGI:79586|PMID:8630490 |
| Biological Process | GO:0060040 | retinal bipolar neuron differentiation |
MGI:88401 | IMP | Mouse | MGI:MGI:79586|PMID:8630490 |
| Biological Process | GO:0035121 | tail morphogenesis |
WBGene00000435 | IMP | Worm | WB:WBPaper00001304|PMID:2361334 |