| Category | ID | Term | DB Object | Evidence | Organism | Reference |
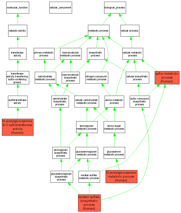
| Molecular Function | GO:0001517 | N-acetylglucosamine 6-O-sulfotransferase activity |
Q9GZX3 | IDA | Human | PMID:11352640 |
| Molecular Function | GO:0001517 | N-acetylglucosamine 6-O-sulfotransferase activity |
Q9GZX3 | IDA | Human | PMID:11278593 |
| Biological Process | GO:0018146 | keratan sulfate biosynthetic process |
Q9GZX3 | IDA | Human | PMID:11278593 |
| Biological Process | GO:0006044 | N-acetylglucosamine metabolic process |
Q9GZX3 | IDA | Human | PMID:11352640 |
| Biological Process | GO:0006790 | sulfur metabolic process |
Q9GZX3 | IDA | Human | PMID:11352640 |