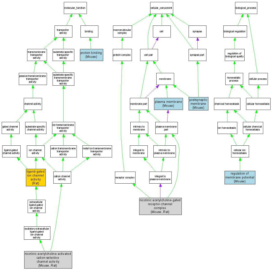
| Category | ID | Term | DB Object | Evidence | Organism | Reference |
| Molecular Function | GO:0015276 | ligand-gated ion channel activity |
RGD:2354 | IDA | Rat | RGD:68734|PMID:1702709 |
| Molecular Function | GO:0004889 | nicotinic acetylcholine-activated cation-selective channel activity |
MGI:87895 | IGI | Mouse | MGI:MGI:82783|PMID:8798466 |
| Molecular Function | GO:0004889 | nicotinic acetylcholine-activated cation-selective channel activity |
MGI:87895 | IGI | Mouse | MGI:MGI:67940|PMID:2383398 |
| Molecular Function | GO:0004889 | nicotinic acetylcholine-activated cation-selective channel activity |
RGD:2354 | IDA | Rat | RGD:68734|PMID:1702709 |
| Molecular Function | GO:0005515 | protein binding |
MGI:87895 | IPI | Mouse | MGI:MGI:82783|PMID:8798466 |
| Cellular Component | GO:0005892 | nicotinic acetylcholine-gated receptor-channel complex |
MGI:87895 | IDA | Mouse | MGI:MGI:82783|PMID:8798466 |
| Cellular Component | GO:0005892 | nicotinic acetylcholine-gated receptor-channel complex |
RGD:2354 | IMP | Rat | RGD:68734|PMID:1702709 |
| Cellular Component | GO:0005886 | plasma membrane |
MGI:87895 | IDA | Mouse | MGI:MGI:2388930|PMID:12388596 |
| Cellular Component | GO:0045211 | postsynaptic membrane |
MGI:87895 | IDA | Mouse | MGI:MGI:3577805|PMID:15883046 |
| Biological Process | GO:0042391 | regulation of membrane potential |
MGI:87895 | IGI | Mouse | MGI:MGI:67940|PMID:2383398 |
| Biological Process | GO:0042391 | regulation of membrane potential |
MGI:87895 | IGI | Mouse | MGI:MGI:82783|PMID:8798466 |