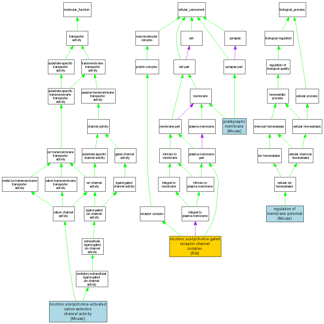
Compare GO annotations for CHRNE and its orthologs

A table of the annotations represented in this image is provided below.
CategoryIDTermDB ObjectEvidenceOrganismReference
Molecular FunctionGO:0004889nicotinic acetylcholine-activated cation-selective channel activity MGI:87894IGIMouseMGI:MGI:67940|PMID:2383398
Cellular ComponentGO:0005892nicotinic acetylcholine-gated receptor-channel complex RGD:2353IMPRatRGD:68734|PMID:1702709
Cellular ComponentGO:0045211postsynaptic membrane MGI:87894IDAMouseMGI:MGI:3577805|PMID:15883046
Biological ProcessGO:0042391regulation of membrane potential MGI:87894IGIMouseMGI:MGI:67940|PMID:2383398