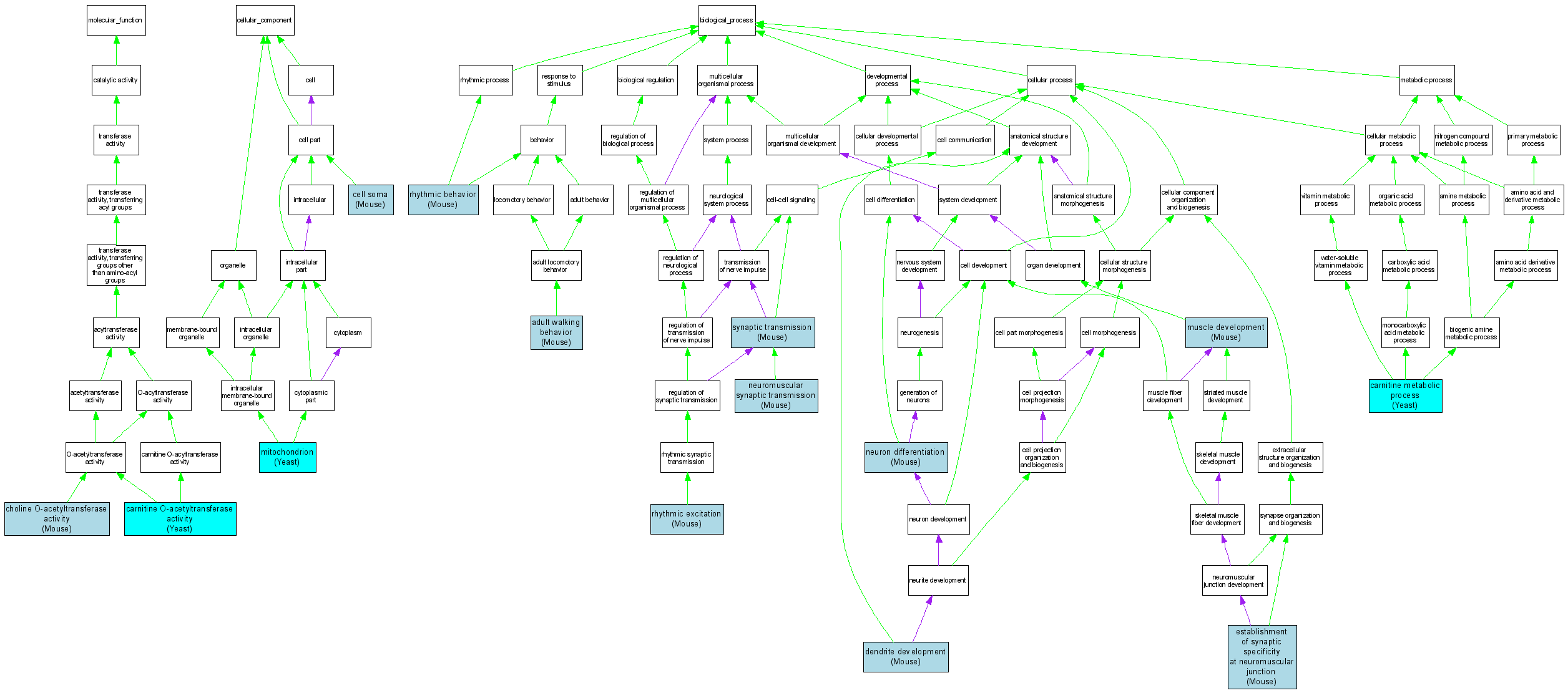
Compare GO annotations for CHAT and its orthologs

A table of the annotations represented in this image is provided below.
CategoryIDTermDB ObjectEvidenceOrganismReference
Molecular FunctionGO:0004092carnitine O-acetyltransferase activity S000004506IMPYeastSGD_REF:S000058474|PMID:8420957
Molecular FunctionGO:0004102choline O-acetyltransferase activity MGI:88392IMPMouseMGI:MGI:2449890|PMID:12533614
Molecular FunctionGO:0004102choline O-acetyltransferase activity MGI:88392IMPMouseMGI:MGI:3045889|PMID:12441053
Cellular ComponentGO:0043025cell soma MGI:88392IDAMouseMGI:MGI:1306999|PMID:9853118
Cellular ComponentGO:0005739mitochondrion S000004506IDAYeastSGD_REF:S000075100|PMID:14576278
Cellular ComponentGO:0005739mitochondrion S000004506IDAYeastSGD_REF:S000117178|PMID:16823961
Biological ProcessGO:0007628adult walking behavior MGI:88392IMPMouseMGI:MGI:3577822|PMID:15820692
Biological ProcessGO:0009437carnitine metabolic process S000004506IMPYeastSGD_REF:S000060344|PMID:11329169
Biological ProcessGO:0016358dendrite development MGI:88392IMPMouseMGI:MGI:3045889|PMID:12441053
Biological ProcessGO:0007529establishment of synaptic specificity at neuromuscular junction MGI:88392IMPMouseMGI:MGI:2449890|PMID:12533614
Biological ProcessGO:0007517muscle development MGI:88392IMPMouseMGI:MGI:3045889|PMID:12441053
Biological ProcessGO:0007274neuromuscular synaptic transmission MGI:88392IMPMouseMGI:MGI:3045889|PMID:12441053
Biological ProcessGO:0030182neuron differentiation MGI:88392IMPMouseMGI:MGI:3045889|PMID:12441053
Biological ProcessGO:0007622rhythmic behavior MGI:88392IMPMouseMGI:MGI:3577822|PMID:15820692
Biological ProcessGO:0043179rhythmic excitation MGI:88392IMPMouseMGI:MGI:3577822|PMID:15820692
Biological ProcessGO:0007268synaptic transmission MGI:88392IMPMouseMGI:MGI:2449890|PMID:12533614