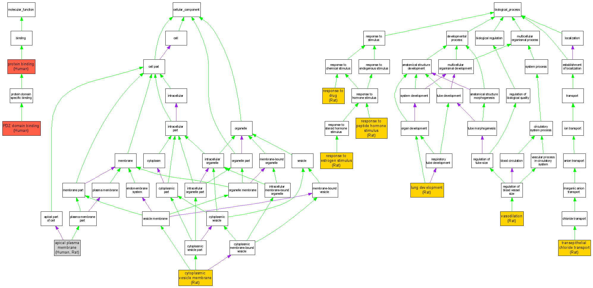
| Category | ID | Term | DB Object | Evidence | Organism | Reference |
| Molecular Function | GO:0030165 | PDZ domain binding |
P13569 | IDA | Human | PMID:11707463 |
| Molecular Function | GO:0005515 | protein binding |
P13569 | IPI | Human | PMID:15247260 |
| Molecular Function | GO:0005515 | protein binding |
P13569 | IPI | Human | PMID:11707463 |
| Cellular Component | GO:0016324 | apical plasma membrane |
P13569 | IDA | Human | PMID:15247260 |
| Cellular Component | GO:0016324 | apical plasma membrane |
RGD:2332 | IDA | Rat | RGD:724710|PMID:11083465 |
| Cellular Component | GO:0030659 | cytoplasmic vesicle membrane |
RGD:2332 | IDA | Rat | RGD:724710|PMID:11083465 |
| Biological Process | GO:0030324 | lung development |
RGD:2332 | IMP | Rat | RGD:1599597|PMID:15694001 |
| Biological Process | GO:0042493 | response to drug |
RGD:2332 | IEP | Rat | RGD:1599592|PMID:16916328 |
| Biological Process | GO:0043627 | response to estrogen stimulus |
RGD:2332 | IEP | Rat | RGD:1599595|PMID:16051669 |
| Biological Process | GO:0043434 | response to peptide hormone stimulus |
RGD:2332 | IEP | Rat | RGD:1599594|PMID:16614390 |
| Biological Process | GO:0030321 | transepithelial chloride transport |
RGD:2332 | IMP | Rat | RGD:1599591|PMID:17122162 |
| Biological Process | GO:0042311 | vasodilation |
RGD:2332 | IMP | Rat | RGD:1599593|PMID:16859673 |