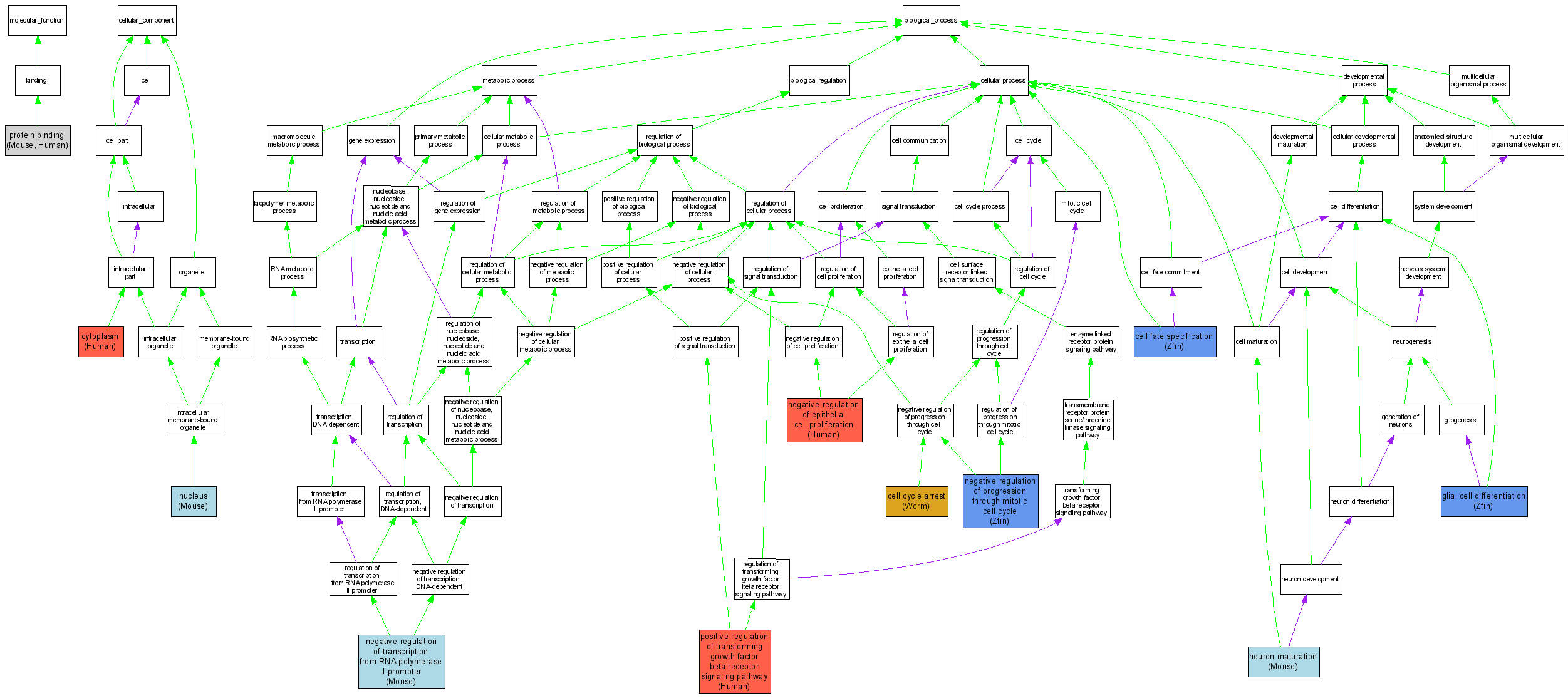
| Category | ID | Term | DB Object | Evidence | Organism | Reference |
| Molecular Function | GO:0005515 | protein binding |
MGI:104564 | IPI | Mouse | MGI:MGI:3029599|PMID:14671317 |
| Molecular Function | GO:0005515 | protein binding |
P49918 | IPI | Human | PMID:9106657 |
| Cellular Component | GO:0005737 | cytoplasm |
P49918 | IDA | Human | PMID:16943770 |
| Cellular Component | GO:0005634 | nucleus |
MGI:104564 | IDA | Mouse | MGI:MGI:3611010|PMID:11737597 |
| Biological Process | GO:0007050 | cell cycle arrest |
WBGene00000517 | IMP | Worm | WB:WBPaper00005298|PMID:12062054 |
| Biological Process | GO:0001708 | cell fate specification |
ZDB-GENE-040123-1 | IMP | Zfin | ZFIN:ZDB-PUB-050727-15|PMID:16033893 |
| Biological Process | GO:0010001 | glial cell differentiation |
ZDB-GENE-040123-1 | IMP | Zfin | ZFIN:ZDB-PUB-050727-15|PMID:16033893 |
| Biological Process | GO:0050680 | negative regulation of epithelial cell proliferation |
P49918 | IMP | Human | PMID:16943770 |
| Biological Process | GO:0045930 | negative regulation of progression through mitotic cell cycle |
ZDB-GENE-040123-1 | IMP | Zfin | ZFIN:ZDB-PUB-050518-13|PMID:15891769 |
| Biological Process | GO:0000122 | negative regulation of transcription from RNA polymerase II promoter |
MGI:104564 | IGI | Mouse | MGI:MGI:3029599|PMID:14671317 |
| Biological Process | GO:0042551 | neuron maturation |
MGI:104564 | IMP | Mouse | MGI:MGI:3029599|PMID:14671317 |
| Biological Process | GO:0030511 | positive regulation of transforming growth factor beta receptor signaling pathway |
P49918 | IMP | Human | PMID:16943770 |