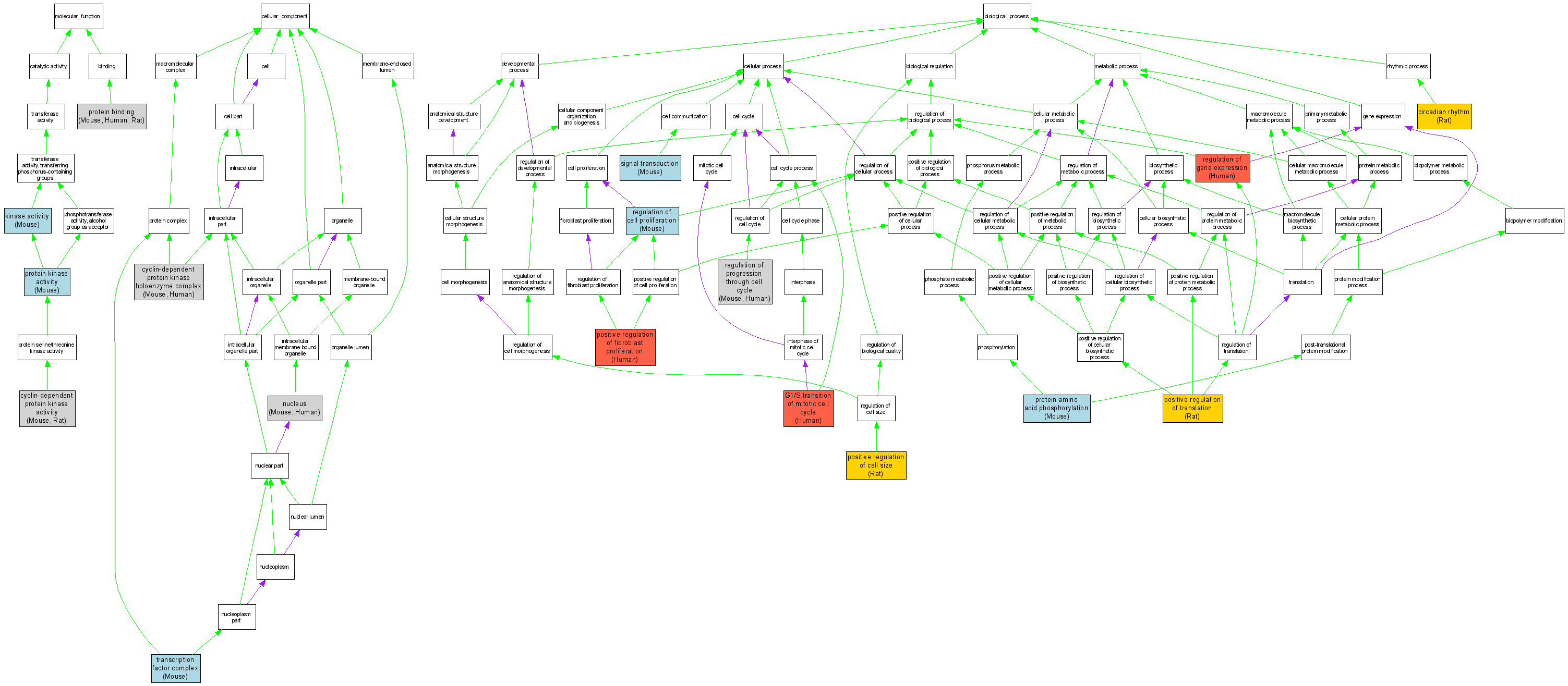
| Category | ID | Term | DB Object | Evidence | Organism | Reference |
| Molecular Function | GO:0004693 | cyclin-dependent protein kinase activity |
MGI:88357 | IDA | Mouse | MGI:MGI:2677082|PMID:12970760 |
| Molecular Function | GO:0004693 | cyclin-dependent protein kinase activity |
MGI:88357 | IDA | Mouse | MGI:MGI:2675510|PMID:12970171 |
| Molecular Function | GO:0004693 | cyclin-dependent protein kinase activity |
RGD:621120 | IDA | Rat | RGD:704385|PMID:12163013 |
| Molecular Function | GO:0016301 | kinase activity |
MGI:88357 | IDA | Mouse | MGI:MGI:2384369|PMID:12124778 |
| Molecular Function | GO:0005515 | protein binding |
MGI:88357 | IPI | Mouse | MGI:MGI:3613334|PMID:16413469 |
| Molecular Function | GO:0005515 | protein binding |
MGI:88357 | IPI | Mouse | MGI:MGI:3709531|PMID:17274640 |
| Molecular Function | GO:0005515 | protein binding |
MGI:88357 | IPI | Mouse | MGI:MGI:3700399|PMID:17045206 |
| Molecular Function | GO:0005515 | protein binding |
P11802 | IPI | Human | PMID:11896535 |
| Molecular Function | GO:0005515 | protein binding |
P11802 | IPI | Human | PMID:17353931 |
| Molecular Function | GO:0005515 | protein binding |
P11802 | IPI | Human | PMID:15232106 |
| Molecular Function | GO:0005515 | protein binding |
P11802 | IPI | Human | PMID:17274640 |
| Molecular Function | GO:0005515 | protein binding |
P11802 | IPI | Human | PMID:16326706 |
| Molecular Function | GO:0005515 | protein binding |
P11802 | IPI | Human | PMID:16169070 |
| Molecular Function | GO:0005515 | protein binding |
P11802 | IPI | Human | PMID:15558030 |
| Molecular Function | GO:0005515 | protein binding |
P11802 | IPI | Human | PMID:9106657 |
| Molecular Function | GO:0005515 | protein binding |
P11802 | IPI | Human | PMID:7568034 |
| Molecular Function | GO:0005515 | protein binding |
P11802 | IPI | Human | PMID:17517622 |
| Molecular Function | GO:0005515 | protein binding |
RGD:621120 | IDA | Rat | RGD:1582338|PMID:15809057 |
| Molecular Function | GO:0004672 | protein kinase activity |
MGI:88357 | IDA | Mouse | MGI:MGI:2183076|PMID:12130539 |
| Molecular Function | GO:0004672 | protein kinase activity |
MGI:88357 | IDA | Mouse | MGI:MGI:2652284|PMID:12588994 |
| Cellular Component | GO:0000307 | cyclin-dependent protein kinase holoenzyme complex |
MGI:88357 | IPI | Mouse | MGI:MGI:2677082|PMID:12970760 |
| Cellular Component | GO:0000307 | cyclin-dependent protein kinase holoenzyme complex |
P11802 | IDA | Human | PMID:17420273 |
| Cellular Component | GO:0005634 | nucleus |
MGI:88357 | IDA | Mouse | MGI:MGI:1333653|PMID:10082561 |
| Cellular Component | GO:0005634 | nucleus |
MGI:88357 | IDA | Mouse | MGI:MGI:2672947|PMID:12917627 |
| Cellular Component | GO:0005634 | nucleus |
MGI:88357 | IDA | Mouse | MGI:MGI:3528104|PMID:15645444 |
| Cellular Component | GO:0005634 | nucleus |
P11802 | IDA | Human | PMID:16109376 |
| Cellular Component | GO:0005667 | transcription factor complex |
MGI:88357 | IDA | Mouse | MGI:MGI:1333653|PMID:10082561 |
| Biological Process | GO:0007623 | circadian rhythm |
RGD:621120 | IEP | Rat | RGD:70761|PMID:11598123 |
| Biological Process | GO:0000082 | G1/S transition of mitotic cell cycle |
P11802 | IMP | Human | PMID:7603984 |
| Biological Process | GO:0045793 | positive regulation of cell size |
RGD:621120 | IMP | Rat | RGD:704385|PMID:12163013 |
| Biological Process | GO:0048146 | positive regulation of fibroblast proliferation |
P11802 | IMP | Human | PMID:17420273 |
| Biological Process | GO:0045727 | positive regulation of translation |
RGD:621120 | IMP | Rat | RGD:704385|PMID:12163013 |
| Biological Process | GO:0006468 | protein amino acid phosphorylation |
MGI:88357 | IDA | Mouse | MGI:MGI:2384369|PMID:12124778 |
| Biological Process | GO:0006468 | protein amino acid phosphorylation |
MGI:88357 | IDA | Mouse | MGI:MGI:2652284|PMID:12588994 |
| Biological Process | GO:0042127 | regulation of cell proliferation |
MGI:88357 | IMP | Mouse | MGI:MGI:2672947|PMID:12917627 |
| Biological Process | GO:0010468 | regulation of gene expression |
P11802 | IMP | Human | PMID:17420273 |
| Biological Process | GO:0000074 | regulation of progression through cell cycle |
MGI:88357 | IDA | Mouse | MGI:MGI:2652284|PMID:12588994 |
| Biological Process | GO:0000074 | regulation of progression through cell cycle |
P11802 | IMP | Human | PMID:7603984 |
| Biological Process | GO:0007165 | signal transduction |
MGI:88357 | IDA | Mouse | MGI:MGI:2183076|PMID:12130539 |