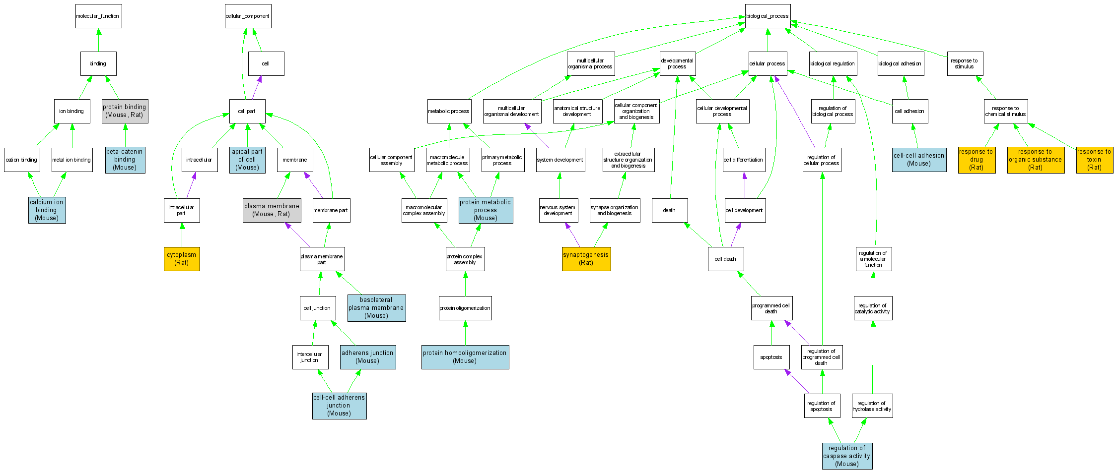
| Category | ID | Term | DB Object | Evidence | Organism | Reference |
| Molecular Function | GO:0008013 | beta-catenin binding |
MGI:88354 | IPI | Mouse | MGI:MGI:3051736|PMID:15057752 |
| Molecular Function | GO:0005509 | calcium ion binding |
MGI:88354 | IDA | Mouse | MGI:MGI:2447104|PMID:12460580 |
| Molecular Function | GO:0005515 | protein binding |
MGI:88354 | IPI | Mouse | MGI:MGI:2655004|PMID:12655059 |
| Molecular Function | GO:0005515 | protein binding |
MGI:88354 | IPI | Mouse | MGI:MGI:2675927|PMID:12847106 |
| Molecular Function | GO:0005515 | protein binding |
MGI:88354 | IPI | Mouse | MGI:MGI:2661476|PMID:11836526 |
| Molecular Function | GO:0005515 | protein binding |
MGI:88354 | IPI | Mouse | MGI:MGI:3047434|PMID:15192701 |
| Molecular Function | GO:0005515 | protein binding |
RGD:69279 | IDA | Rat | RGD:1582380|PMID:15910750 |
| Cellular Component | GO:0005912 | adherens junction |
MGI:88354 | IDA | Mouse | MGI:MGI:2656687|PMID:12695331 |
| Cellular Component | GO:0045177 | apical part of cell |
MGI:88354 | IDA | Mouse | MGI:MGI:3033551|PMID:14758363 |
| Cellular Component | GO:0016323 | basolateral plasma membrane |
MGI:88354 | IDA | Mouse | MGI:MGI:3578587|PMID:15788452 |
| Cellular Component | GO:0005913 | cell-cell adherens junction |
MGI:88354 | IDA | Mouse | MGI:MGI:2153620|PMID:11706048 |
| Cellular Component | GO:0005913 | cell-cell adherens junction |
MGI:88354 | IDA | Mouse | MGI:MGI:77405|PMID:8582267 |
| Cellular Component | GO:0005913 | cell-cell adherens junction |
MGI:88354 | IDA | Mouse | MGI:MGI:3522322|PMID:15292239 |
| Cellular Component | GO:0005913 | cell-cell adherens junction |
MGI:88354 | IDA | Mouse | MGI:MGI:3576202|PMID:15630473 |
| Cellular Component | GO:0005913 | cell-cell adherens junction |
MGI:88354 | IDA | Mouse | MGI:MGI:3578587|PMID:15788452 |
| Cellular Component | GO:0005737 | cytoplasm |
RGD:69279 | IDA | Rat | RGD:1599549|PMID:17167984 |
| Cellular Component | GO:0005886 | plasma membrane |
MGI:88354 | IDA | Mouse | MGI:MGI:3610287|PMID:16199027 |
| Cellular Component | GO:0005886 | plasma membrane |
MGI:88354 | IDA | Mouse | MGI:MGI:2181898|PMID:12060406 |
| Cellular Component | GO:0005886 | plasma membrane |
MGI:88354 | IDA | Mouse | MGI:MGI:3574221|PMID:15739225 |
| Cellular Component | GO:0005886 | plasma membrane |
MGI:88354 | IDA | Mouse | MGI:MGI:3590422|PMID:15994295 |
| Cellular Component | GO:0005886 | plasma membrane |
MGI:88354 | IDA | Mouse | MGI:MGI:3614372|PMID:16418220 |
| Cellular Component | GO:0005886 | plasma membrane |
MGI:88354 | IDA | Mouse | MGI:MGI:1929780|PMID:11197537 |
| Cellular Component | GO:0005886 | plasma membrane |
RGD:69279 | IDA | Rat | RGD:1599549|PMID:17167984 |
| Biological Process | GO:0016337 | cell-cell adhesion |
MGI:88354 | IMP | Mouse | MGI:MGI:3046012|PMID:15148305 |
| Biological Process | GO:0051260 | protein homooligomerization |
MGI:88354 | IDA | Mouse | MGI:MGI:2447104|PMID:12460580 |
| Biological Process | GO:0019538 | protein metabolic process |
MGI:88354 | IDA | Mouse | MGI:MGI:2655004|PMID:12655059 |
| Biological Process | GO:0043281 | regulation of caspase activity |
MGI:88354 | IDA | Mouse | MGI:MGI:3047434|PMID:15192701 |
| Biological Process | GO:0042493 | response to drug |
RGD:69279 | IEP | Rat | RGD:1599555|PMID:16671876 |
| Biological Process | GO:0010033 | response to organic substance |
RGD:69279 | IEP | Rat | RGD:1599552|PMID:16997938 |
| Biological Process | GO:0009636 | response to toxin |
RGD:69279 | IEP | Rat | RGD:1599550|PMID:17120308 |
| Biological Process | GO:0007416 | synaptogenesis |
RGD:69279 | IMP | Rat | RGD:632466|PMID:12123610 |