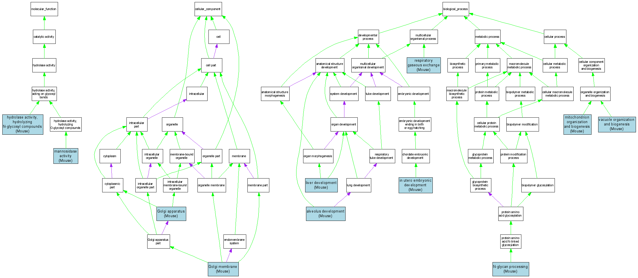
| Category | ID | Term | DB Object | Evidence | Organism | Reference |
| Molecular Function | GO:0016799 | hydrolase activity, hydrolyzing N-glycosyl compounds |
MGI:104669 | IDA | Mouse | MGI:MGI:3652665|PMID:16754854 |
| Molecular Function | GO:0015923 | mannosidase activity |
MGI:104669 | IDA | Mouse | MGI:MGI:3652665|PMID:16754854 |
| Cellular Component | GO:0005794 | Golgi apparatus |
MGI:104669 | IDA | Mouse | MGI:MGI:3611144|PMID:16204232 |
| Cellular Component | GO:0000139 | Golgi membrane |
MGI:104669 | IDA | Mouse | MGI:MGI:1930444|PMID:11042173 |
| Biological Process | GO:0048286 | alveolus development |
MGI:104669 | IGI | Mouse | MGI:MGI:3652665|PMID:16754854 |
| Biological Process | GO:0001701 | in utero embryonic development |
MGI:104669 | IGI | Mouse | MGI:MGI:3652665|PMID:16754854 |
| Biological Process | GO:0001889 | liver development |
MGI:104669 | IGI | Mouse | MGI:MGI:3652665|PMID:16754854 |
| Biological Process | GO:0007005 | mitochondrion organization and biogenesis |
MGI:104669 | IGI | Mouse | MGI:MGI:3652665|PMID:16754854 |
| Biological Process | GO:0006491 | N-glycan processing |
MGI:104669 | IGI | Mouse | MGI:MGI:3652665|PMID:16754854 |
| Biological Process | GO:0007585 | respiratory gaseous exchange |
MGI:104669 | IGI | Mouse | MGI:MGI:3652665|PMID:16754854 |
| Biological Process | GO:0007033 | vacuole organization and biogenesis |
MGI:104669 | IGI | Mouse | MGI:MGI:3652665|PMID:16754854 |