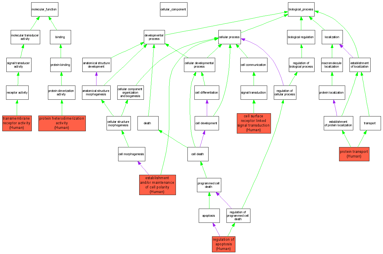
| Category | ID | Term | DB Object | Evidence | Organism | Reference |
| Molecular Function | GO:0046982 | protein heterodimerization activity |
P09693 | IPI | Human | PMID:9485181 |
| Molecular Function | GO:0004888 | transmembrane receptor activity |
P09693 | IMP | Human | PMID:12794121 |
| Biological Process | GO:0007166 | cell surface receptor linked signal transduction |
P09693 | IMP | Human | PMID:12407027 |
| Biological Process | GO:0007163 | establishment and/or maintenance of cell polarity |
P09693 | IMP | Human | PMID:12407027 |
| Biological Process | GO:0015031 | protein transport |
P09693 | IMP | Human | PMID:12794121 |
| Biological Process | GO:0042981 | regulation of apoptosis |
P09693 | IMP | Human | PMID:12407027 |