| Category | ID | Term | DB Object | Evidence | Organism | Reference |
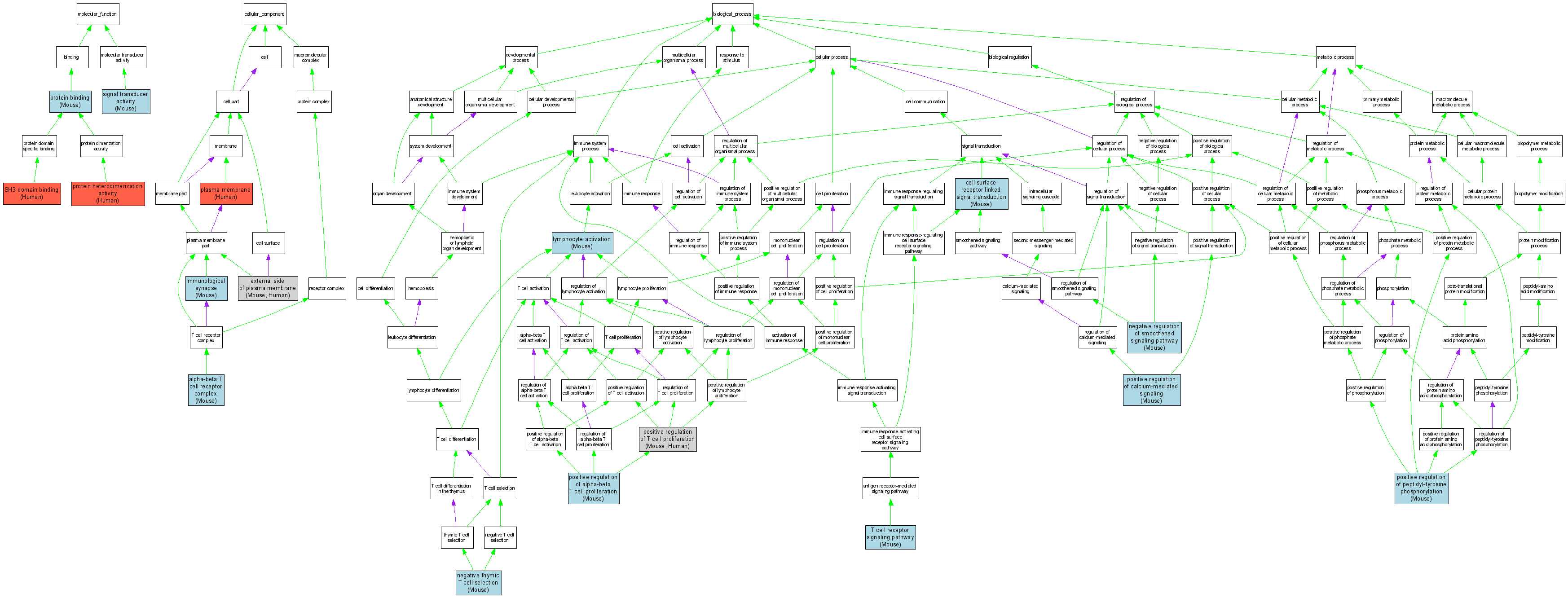
| Molecular Function | GO:0005515 | protein binding |
MGI:88332 | IPI | Mouse | MGI:MGI:66781|PMID:8196616 |
| Molecular Function | GO:0005515 | protein binding |
MGI:88332 | IPI | Mouse | MGI:MGI:3047098|PMID:11390434 |
| Molecular Function | GO:0046982 | protein heterodimerization activity |
P07766 | IPI | Human | PMID:9485181 |
| Molecular Function | GO:0017124 | SH3 domain binding |
P07766 | IPI | Human | PMID:12110186 |
| Molecular Function | GO:0004871 | signal transducer activity |
MGI:88332 | IDA | Mouse | MGI:MGI:75253|PMID:7630421 |
| Cellular Component | GO:0042105 | alpha-beta T cell receptor complex |
MGI:88332 | IDA | Mouse | MGI:MGI:893249|PMID:9208839 |
| Cellular Component | GO:0009897 | external side of plasma membrane |
MGI:88332 | IDA | Mouse | MGI:MGI:3052401|PMID:15368291 |
| Cellular Component | GO:0009897 | external side of plasma membrane |
MGI:88332 | IDA | Mouse | MGI:MGI:75253|PMID:7630421 |
| Cellular Component | GO:0009897 | external side of plasma membrane |
MGI:88332 | IDA | Mouse | MGI:MGI:1332382|PMID:10072077 |
| Cellular Component | GO:0009897 | external side of plasma membrane |
MGI:88332 | IDA | Mouse | MGI:MGI:3577956|PMID:10485657 |
| Cellular Component | GO:0009897 | external side of plasma membrane |
MGI:88332 | IDA | Mouse | MGI:MGI:65397|PMID:8125140 |
| Cellular Component | GO:0009897 | external side of plasma membrane |
P07766 | IDA | Human | PMID:11390434 |
| Cellular Component | GO:0001772 | immunological synapse |
MGI:88332 | IDA | Mouse | MGI:MGI:3044274|PMID:14635057 |
| Cellular Component | GO:0001772 | immunological synapse |
MGI:88332 | IDA | Mouse | MGI:MGI:3041667|PMID:15064761 |
| Cellular Component | GO:0005886 | plasma membrane |
P07766 | IDA | Human | PMID:11390434 |
| Biological Process | GO:0007166 | cell surface receptor linked signal transduction |
MGI:88332 | IDA | Mouse | MGI:MGI:75253|PMID:7630421 |
| Biological Process | GO:0007166 | cell surface receptor linked signal transduction |
MGI:88332 | IDA | Mouse | MGI:MGI:3757616|PMID:8943715 |
| Biological Process | GO:0046649 | lymphocyte activation |
MGI:88332 | IMP | Mouse | MGI:MGI:3578441|PMID:15843560 |
| Biological Process | GO:0045879 | negative regulation of smoothened signaling pathway |
MGI:88332 | IDA | Mouse | MGI:MGI:1888832|PMID:10981962 |
| Biological Process | GO:0045060 | negative thymic T cell selection |
MGI:88332 | IDA | Mouse | MGI:MGI:75253|PMID:7630421 |
| Biological Process | GO:0046641 | positive regulation of alpha-beta T cell proliferation |
MGI:88332 | IDA | Mouse | MGI:MGI:65397|PMID:8125140 |
| Biological Process | GO:0050850 | positive regulation of calcium-mediated signaling |
MGI:88332 | IDA | Mouse | MGI:MGI:75253|PMID:7630421 |
| Biological Process | GO:0050850 | positive regulation of calcium-mediated signaling |
MGI:88332 | IDA | Mouse | MGI:MGI:3757616|PMID:8943715 |
| Biological Process | GO:0050731 | positive regulation of peptidyl-tyrosine phosphorylation |
MGI:88332 | IDA | Mouse | MGI:MGI:3577956|PMID:10485657 |
| Biological Process | GO:0042102 | positive regulation of T cell proliferation |
MGI:88332 | IDA | Mouse | MGI:MGI:3052401|PMID:15368291 |
| Biological Process | GO:0042102 | positive regulation of T cell proliferation |
MGI:88332 | IDA | Mouse | MGI:MGI:1332382|PMID:10072077 |
| Biological Process | GO:0042102 | positive regulation of T cell proliferation |
MGI:88332 | IDA | Mouse | MGI:MGI:3577956|PMID:10485657 |
| Biological Process | GO:0042102 | positive regulation of T cell proliferation |
P07766 | IMP | Human | PMID:12110186 |
| Biological Process | GO:0050852 | T cell receptor signaling pathway |
MGI:88332 | IDA | Mouse | MGI:MGI:3577956|PMID:10485657 |