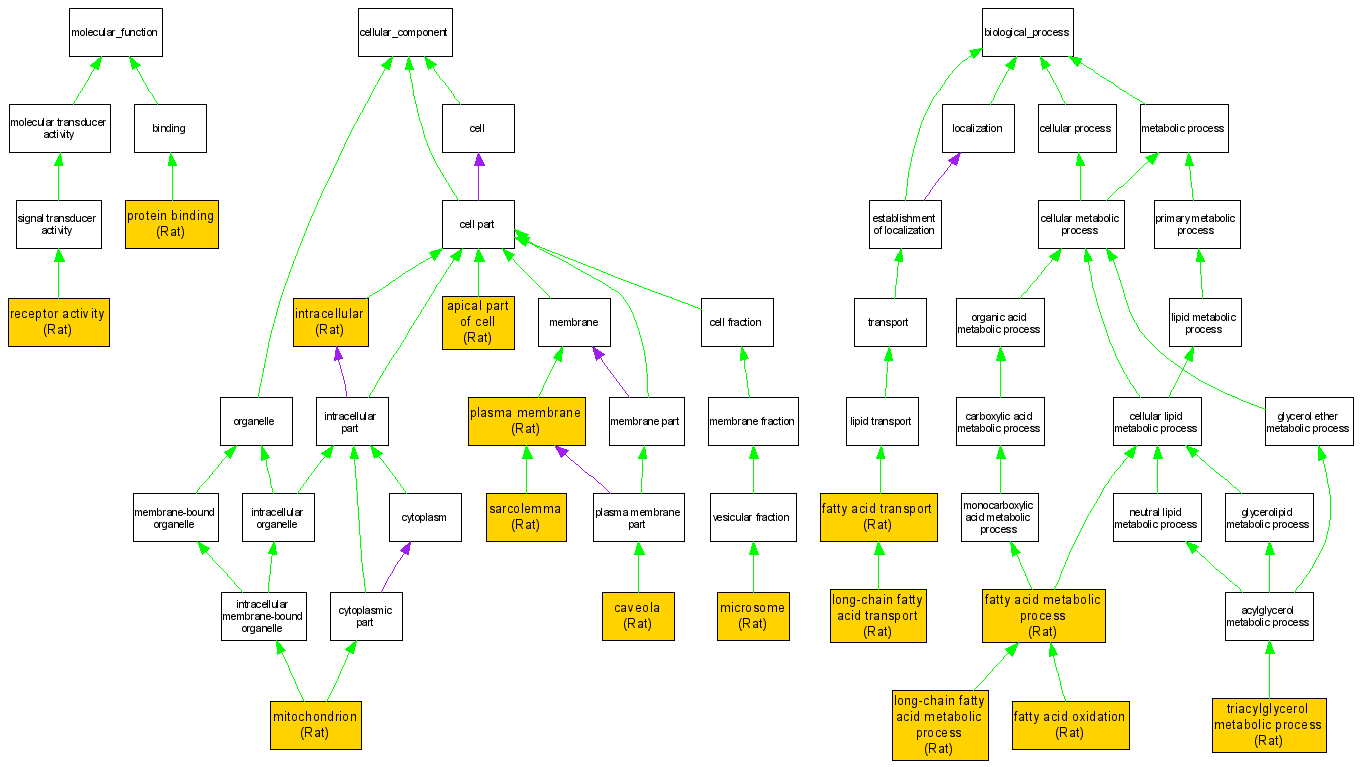
| Category | ID | Term | DB Object | Evidence | Organism | Reference |
| Molecular Function | GO:0005515 | protein binding |
RGD:2301 | IPI | Rat | RGD:1598388|PMID:15161924 |
| Molecular Function | GO:0004872 | receptor activity |
RGD:2301 | IGI | Rat | RGD:70461|PMID:11889559 |
| Cellular Component | GO:0045177 | apical part of cell |
RGD:2301 | IDA | Rat | RGD:1298594|PMID:9315741 |
| Cellular Component | GO:0005901 | caveola |
RGD:2301 | IDA | Rat | RGD:1598389|PMID:12637562 |
| Cellular Component | GO:0005622 | intracellular |
RGD:2301 | IDA | Rat | RGD:1600648|PMID:15848183 |
| Cellular Component | GO:0005792 | microsome |
RGD:2301 | IDA | Rat | RGD:1600635|PMID:12829625 |
| Cellular Component | GO:0005739 | mitochondrion |
RGD:2301 | IDA | Rat | RGD:1598388|PMID:15161924 |
| Cellular Component | GO:0005886 | plasma membrane |
RGD:2301 | IDA | Rat | RGD:619548|PMID:11729182 |
| Cellular Component | GO:0005886 | plasma membrane |
RGD:2301 | IDA | Rat | RGD:1598388|PMID:15161924 |
| Cellular Component | GO:0005886 | plasma membrane |
RGD:2301 | IDA | Rat | RGD:1600648|PMID:15848183 |
| Cellular Component | GO:0042383 | sarcolemma |
RGD:2301 | IDA | Rat | RGD:1600635|PMID:12829625 |
| Biological Process | GO:0006631 | fatty acid metabolic process |
RGD:2301 | IDA | Rat | RGD:619548|PMID:11729182 |
| Biological Process | GO:0006631 | fatty acid metabolic process |
RGD:2301 | IMP | Rat | RGD:1600636|PMID:14640889 |
| Biological Process | GO:0006631 | fatty acid metabolic process |
RGD:2301 | IMP | Rat | RGD:68930|PMID:11175782 |
| Biological Process | GO:0019395 | fatty acid oxidation |
RGD:2301 | IMP | Rat | RGD:1598388|PMID:15161924 |
| Biological Process | GO:0019395 | fatty acid oxidation |
RGD:2301 | IMP | Rat | RGD:1598387|PMID:15331529 |
| Biological Process | GO:0015908 | fatty acid transport |
RGD:2301 | IEP | Rat | RGD:1598386|PMID:16684853 |
| Biological Process | GO:0015908 | fatty acid transport |
RGD:2301 | IMP | Rat | RGD:1598387|PMID:15331529 |
| Biological Process | GO:0015908 | fatty acid transport |
RGD:2301 | IDA | Rat | RGD:1600646|PMID:14748718 |
| Biological Process | GO:0001676 | long-chain fatty acid metabolic process |
RGD:2301 | IMP | Rat | RGD:1598388|PMID:15161924 |
| Biological Process | GO:0015909 | long-chain fatty acid transport |
RGD:2301 | IMP | Rat | RGD:1600648|PMID:15848183 |
| Biological Process | GO:0015909 | long-chain fatty acid transport |
RGD:2301 | IMP | Rat | RGD:1298594|PMID:9315741 |
| Biological Process | GO:0006641 | triacylglycerol metabolic process |
RGD:2301 | IMP | Rat | RGD:1598387|PMID:15331529 |