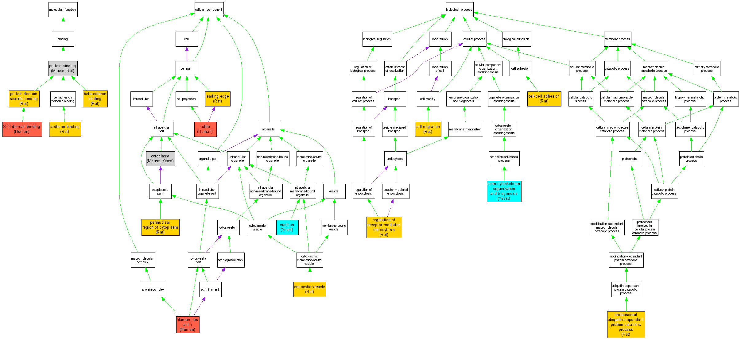
| Category | ID | Term | DB Object | Evidence | Organism | Reference |
| Molecular Function | GO:0008013 | beta-catenin binding |
RGD:727803 | IDA | Rat | RGD:1582382|PMID:16617054 |
| Molecular Function | GO:0045296 | cadherin binding |
RGD:727803 | IDA | Rat | RGD:1582382|PMID:16617054 |
| Molecular Function | GO:0045296 | cadherin binding |
RGD:727803 | IDA | Rat | RGD:1582380|PMID:15910750 |
| Molecular Function | GO:0005515 | protein binding |
MGI:1330281 | IPI | Mouse | MGI:MGI:1913173|PMID:10913159 |
| Molecular Function | GO:0005515 | protein binding |
RGD:727803 | IDA | Rat | RGD:1582382|PMID:16617054 |
| Molecular Function | GO:0019904 | protein domain specific binding |
RGD:727803 | IPI | Rat | RGD:1302417|PMID:15001553 |
| Molecular Function | GO:0017124 | SH3 domain binding |
Q9Y5K6 | IDA | Human | PMID:10339567 |
| Cellular Component | GO:0005737 | cytoplasm |
MGI:1330281 | IDA | Mouse | MGI:MGI:1913173|PMID:10913159 |
| Cellular Component | GO:0005737 | cytoplasm |
S000003368 | IDA | Yeast | SGD_REF:S000074185|PMID:14562095 |
| Cellular Component | GO:0005737 | cytoplasm |
S000003368 | IDA | Yeast | SGD_REF:S000069459|PMID:11914276 |
| Cellular Component | GO:0005737 | cytoplasm |
S000006358 | IDA | Yeast | SGD_REF:S000074185|PMID:14562095 |
| Cellular Component | GO:0030139 | endocytic vesicle |
RGD:727803 | IDA | Rat | RGD:1302417|PMID:15001553 |
| Cellular Component | GO:0031941 | filamentous actin |
Q9Y5K6 | IDA | Human | PMID:10339567 |
| Cellular Component | GO:0031252 | leading edge |
RGD:727803 | IDA | Rat | RGD:1582380|PMID:15910750 |
| Cellular Component | GO:0005634 | nucleus |
S000003368 | IDA | Yeast | SGD_REF:S000074185|PMID:14562095 |
| Cellular Component | GO:0005634 | nucleus |
S000006358 | IDA | Yeast | SGD_REF:S000074185|PMID:14562095 |
| Cellular Component | GO:0048471 | perinuclear region of cytoplasm |
RGD:727803 | IDA | Rat | RGD:1582380|PMID:15910750 |
| Cellular Component | GO:0001726 | ruffle |
Q9Y5K6 | IDA | Human | PMID:10339567 |
| Biological Process | GO:0030036 | actin cytoskeleton organization and biogenesis |
S000006358 | IPI | Yeast | SGD_REF:S000043043|PMID:10512884 |
| Biological Process | GO:0016477 | cell migration |
RGD:727803 | IMP | Rat | RGD:1582380|PMID:15910750 |
| Biological Process | GO:0016337 | cell-cell adhesion |
RGD:727803 | IMP | Rat | RGD:1582382|PMID:16617054 |
| Biological Process | GO:0043161 | proteasomal ubiquitin-dependent protein catabolic process |
RGD:727803 | IDA | Rat | RGD:1302417|PMID:15001553 |
| Biological Process | GO:0048259 | regulation of receptor-mediated endocytosis |
RGD:727803 | IDA | Rat | RGD:1302417|PMID:15001553 |