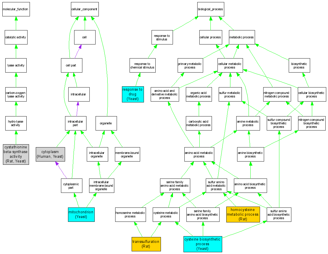
| Category | ID | Term | DB Object | Evidence | Organism | Reference |
| Molecular Function | GO:0004122 | cystathionine beta-synthase activity |
RGD:2287 | IDA | Rat | RGD:1359024|PMID:9359866 |
| Molecular Function | GO:0004122 | cystathionine beta-synthase activity |
S000003387 | IDA | Yeast | SGD_REF:S000062632|PMID:10766767 |
| Cellular Component | GO:0005737 | cytoplasm |
P35520 | IDA | Human | PMID:16780588 |
| Cellular Component | GO:0005737 | cytoplasm |
S000003387 | IDA | Yeast | SGD_REF:S000074185|PMID:14562095 |
| Cellular Component | GO:0005737 | cytoplasm |
S000003387 | IDA | Yeast | SGD_REF:S000069459|PMID:11914276 |
| Cellular Component | GO:0005739 | mitochondrion |
S000003387 | IDA | Yeast | SGD_REF:S000117178|PMID:16823961 |
| Cellular Component | GO:0005739 | mitochondrion |
S000003387 | IDA | Yeast | SGD_REF:S000075100|PMID:14576278 |
| Biological Process | GO:0019344 | cysteine biosynthetic process |
S000003387 | IMP | Yeast | SGD_REF:S000055880|PMID:8366024 |
| Biological Process | GO:0050667 | homocysteine metabolic process |
RGD:2287 | IDA | Rat | RGD:1359024|PMID:9359866 |
| Biological Process | GO:0042493 | response to drug |
S000003387 | IMP | Yeast | SGD_REF:S000086944|PMID:16234568 |
| Biological Process | GO:0019346 | transsulfuration |
RGD:2287 | IDA | Rat | RGD:1600624|PMID:16636197 |