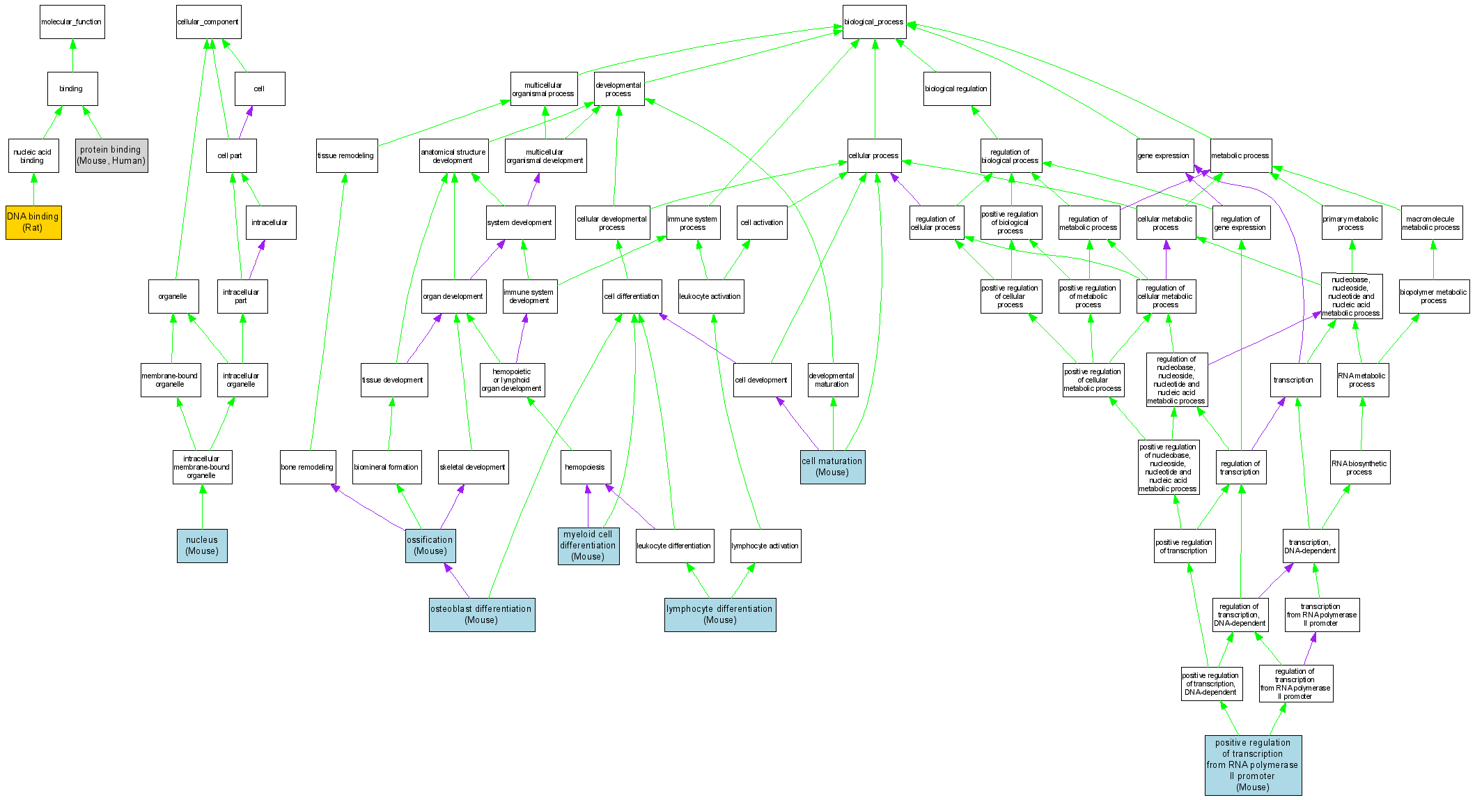
| Category | ID | Term | DB Object | Evidence | Organism | Reference |
| Molecular Function | GO:0003677 | DNA binding |
RGD:620493 | IDA | Rat | RGD:634635|PMID:9930766 |
| Molecular Function | GO:0005515 | protein binding |
MGI:99851 | IPI | Mouse | MGI:MGI:2136064|PMID:11404095 |
| Molecular Function | GO:0005515 | protein binding |
Q13951 | IPI | Human | PMID:12217689 |
| Molecular Function | GO:0005515 | protein binding |
Q13951 | IPI | Human | PMID:10856244 |
| Cellular Component | GO:0005634 | nucleus |
MGI:99851 | IDA | Mouse | MGI:MGI:2446761|PMID:12434156 |
| Biological Process | GO:0048469 | cell maturation |
MGI:99851 | IMP | Mouse | MGI:MGI:2446761|PMID:12434156 |
| Biological Process | GO:0030098 | lymphocyte differentiation |
MGI:99851 | IMP | Mouse | MGI:MGI:2446762|PMID:12434155 |
| Biological Process | GO:0030099 | myeloid cell differentiation |
MGI:99851 | IMP | Mouse | MGI:MGI:2446762|PMID:12434155 |
| Biological Process | GO:0001503 | ossification |
MGI:99851 | IMP | Mouse | MGI:MGI:2446761|PMID:12434156 |
| Biological Process | GO:0001503 | ossification |
MGI:99851 | IMP | Mouse | MGI:MGI:2446762|PMID:12434155 |
| Biological Process | GO:0001649 | osteoblast differentiation |
MGI:99851 | IMP | Mouse | MGI:MGI:2446761|PMID:12434156 |
| Biological Process | GO:0045944 | positive regulation of transcription from RNA polymerase II promoter |
MGI:99851 | IDA | Mouse | MGI:MGI:2446761|PMID:12434156 |