| Category | ID | Term | DB Object | Evidence | Organism | Reference |
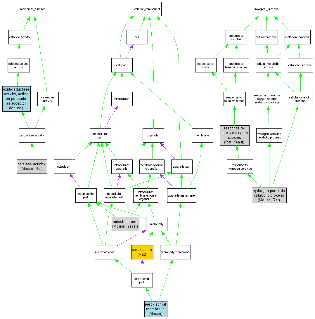
| Molecular Function | GO:0004096 | catalase activity |
MGI:88271 | IDA | Mouse | MGI:MGI:1352605|PMID:10617683 |
| Molecular Function | GO:0004096 | catalase activity |
MGI:88271 | IDA | Mouse | MGI:MGI:2655950|PMID:12646716 |
| Molecular Function | GO:0004096 | catalase activity |
MGI:88271 | IDA | Mouse | MGI:MGI:2449252|PMID:12521604 |
| Molecular Function | GO:0004096 | catalase activity |
MGI:88271 | IDA | Mouse | MGI:MGI:3522379|PMID:15317809 |
| Molecular Function | GO:0004096 | catalase activity |
RGD:2279 | IDA | Rat | RGD:1582147|PMID:15869839 |
| Molecular Function | GO:0004096 | catalase activity |
RGD:2279 | IDA | Rat | RGD:1582148|PMID:15777843 |
| Molecular Function | GO:0004096 | catalase activity |
RGD:2279 | IDA | Rat | RGD:1582149|PMID:15773229 |
| Molecular Function | GO:0004096 | catalase activity |
RGD:2279 | IDA | Rat | RGD:1299853|PMID:3455767 |
| Molecular Function | GO:0016684 | oxidoreductase activity, acting on peroxide as acceptor |
MGI:88271 | IDA | Mouse | MGI:MGI:2157179|PMID:11792727 |
| Cellular Component | GO:0005739 | mitochondrion |
MGI:88271 | IDA | Mouse | MGI:MGI:2682130|PMID:14651853 |
| Cellular Component | GO:0005739 | mitochondrion |
S000002664 | IDA | Yeast | SGD_REF:S000077411|PMID:14998369 |
| Cellular Component | GO:0005778 | peroxisomal membrane |
MGI:88271 | IDA | Mouse | MGI:MGI:3052413|PMID:12915479 |
| Cellular Component | GO:0005777 | peroxisome |
RGD:2279 | IDA | Rat | RGD:14561759 |
| Biological Process | GO:0042744 | hydrogen peroxide catabolic process |
MGI:88271 | IDA | Mouse | MGI:MGI:1352605|PMID:10617683 |
| Biological Process | GO:0042744 | hydrogen peroxide catabolic process |
RGD:2279 | IMP | Rat | RGD:1358492|PMID:14713308 |
| Biological Process | GO:0000302 | response to reactive oxygen species |
RGD:2279 | IMP | Rat | RGD:1358492|PMID:14713308 |
| Biological Process | GO:0000302 | response to reactive oxygen species |
S000002664 | IMP | Yeast | SGD_REF:S000081937|PMID:15893481 |