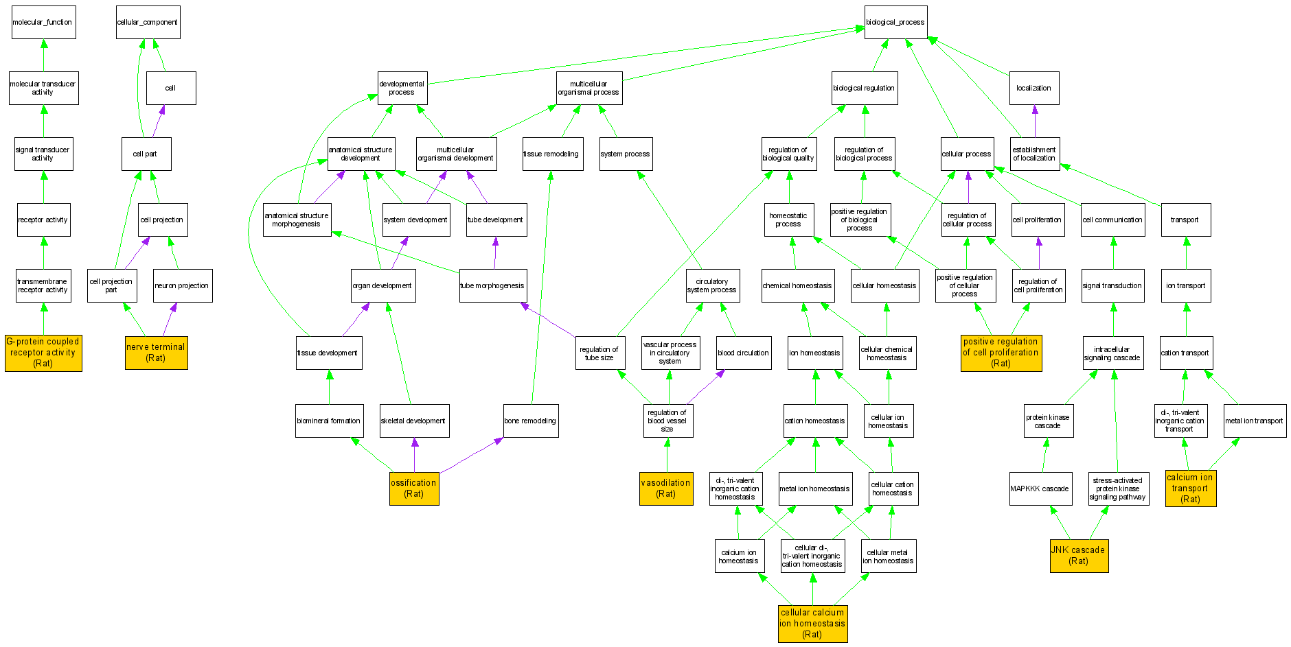
Compare GO annotations for CASR and its orthologs

A table of the annotations represented in this image is provided below.
CategoryIDTermDB ObjectEvidenceOrganismReference
Molecular FunctionGO:0004930G-protein coupled receptor activity RGD:2277IMPRatRGD:1298562|PMID:7816802
Molecular FunctionGO:0004930G-protein coupled receptor activity RGD:2277IMPRatRGD:62420|PMID:11071898
Cellular ComponentGO:0043679nerve terminal RGD:2277IDARatRGD:1298726|PMID:7724534
Biological ProcessGO:0006816calcium ion transport RGD:2277IMPRatRGD:1298562|PMID:7816802
Biological ProcessGO:0006816calcium ion transport RGD:2277IMPRatRGD:62420|PMID:11071898
Biological ProcessGO:0006874cellular calcium ion homeostasis RGD:2277IDARatRGD:628315|PMID:12065312
Biological ProcessGO:0006874cellular calcium ion homeostasis RGD:2277IMPRatRGD:62420|PMID:11071898
Biological ProcessGO:0006874cellular calcium ion homeostasis RGD:2277IMPRatRGD:1298562|PMID:7816802
Biological ProcessGO:0007254JNK cascade RGD:2277IMPRatRGD:1358486|PMID:15084499
Biological ProcessGO:0001503ossification RGD:2277IMPRatRGD:1358486|PMID:15084499
Biological ProcessGO:0008284positive regulation of cell proliferation RGD:2277IMPRatRGD:1298591|PMID:12700162
Biological ProcessGO:0042311vasodilation RGD:2277IMPRatRGD:1358486|PMID:15084499