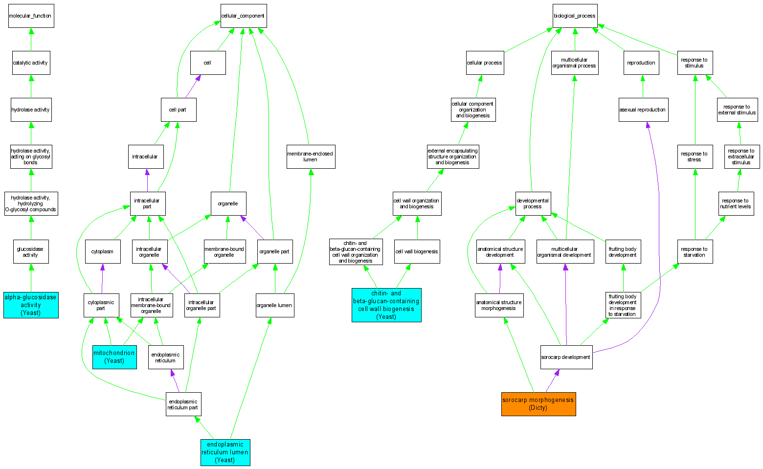
| Category | ID | Term | DB Object | Evidence | Organism | Reference |
| Molecular Function | GO:0004558 | alpha-glucosidase activity |
S000000433 | IDA | Yeast | SGD_REF:S000053239|PMID:9430631 |
| Cellular Component | GO:0005788 | endoplasmic reticulum lumen |
S000000433 | IDA | Yeast | SGD_REF:S000113928|PMID:16373354 |
| Cellular Component | GO:0005739 | mitochondrion |
S000000433 | IDA | Yeast | SGD_REF:S000117178|PMID:16823961 |
| Cellular Component | GO:0005739 | mitochondrion |
S000000433 | IDA | Yeast | SGD_REF:S000075100|PMID:14576278 |
| Biological Process | GO:0009272 | chitin- and beta-glucan-containing cell wall biogenesis |
S000000433 | IMP | Yeast | SGD_REF:S000053239|PMID:9430631 |
| Biological Process | GO:0031288 | sorocarp morphogenesis |
DDB0191113 | IMP | Dicty | DDB_REF:1900|PMID:9397534 |