| Category | ID | Term | DB Object | Evidence | Organism | Reference |
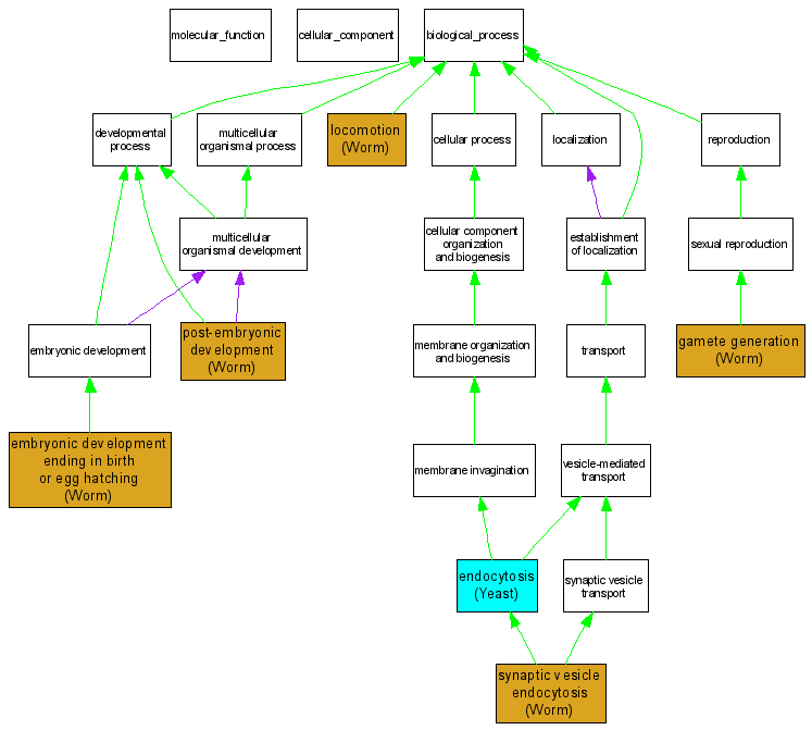
| Biological Process | GO:0009792 | embryonic development ending in birth or egg hatching |
WBGene00006751 | IMP | Worm | WB:WBPaper00004651|PMID:11231151 |
| Biological Process | GO:0009792 | embryonic development ending in birth or egg hatching |
WBGene00006751 | IMP | Worm | WB:WBPaper00004402|PMID:11099033 |
| Biological Process | GO:0006897 | endocytosis |
S000001204 | IPI | Yeast | SGD_REF:S000042411|PMID:9531549 |
| Biological Process | GO:0006897 | endocytosis |
S000003473 | IPI | Yeast | SGD_REF:S000042411|PMID:9531549 |
| Biological Process | GO:0007276 | gamete generation |
WBGene00006751 | IMP | Worm | WB:WBPaper00004651|PMID:11231151 |
| Biological Process | GO:0040011 | locomotion |
WBGene00006751 | IMP | Worm | WB:WBPaper00003600|PMID:10397769 |
| Biological Process | GO:0009791 | post-embryonic development |
WBGene00006751 | IMP | Worm | WB:WBPaper00003600|PMID:10397769 |
| Biological Process | GO:0048488 | synaptic vesicle endocytosis |
WBGene00006751 | IMP | Worm | WB:WBPaper00003600|PMID:10397769 |