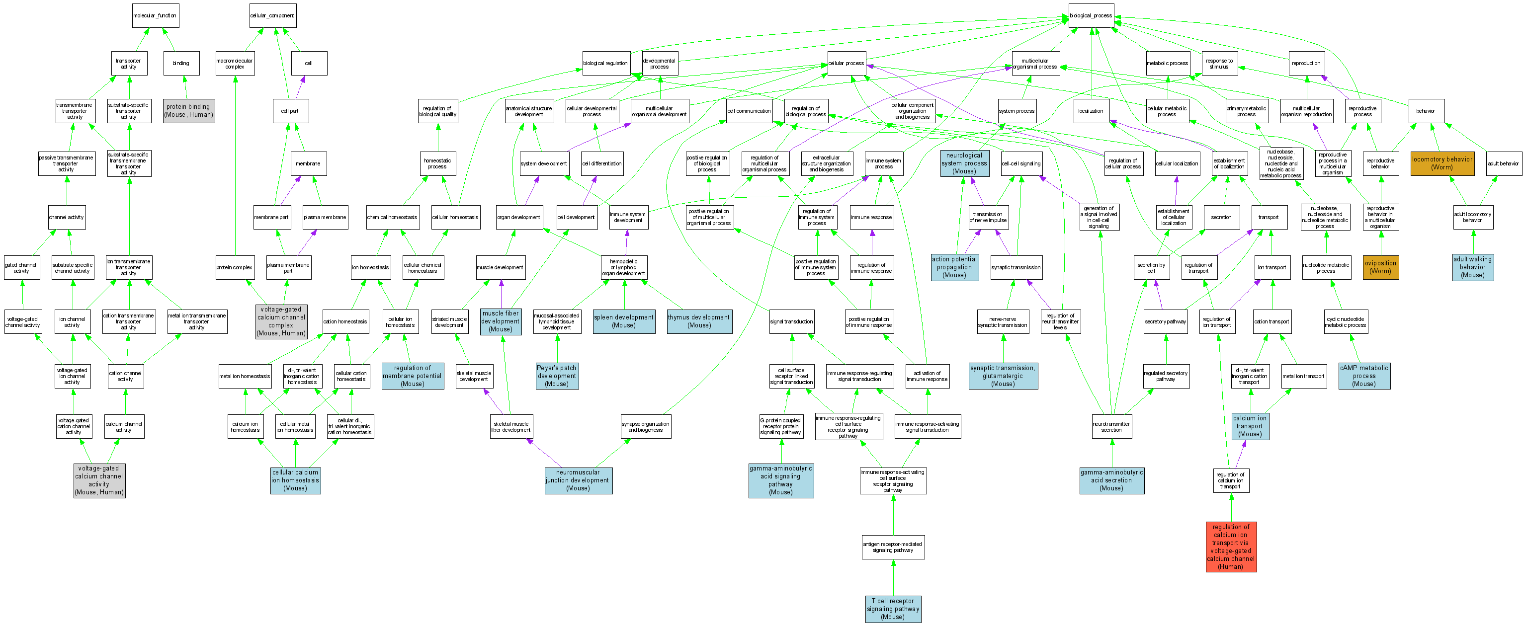
| Category | ID | Term | DB Object | Evidence | Organism | Reference |
| Molecular Function | GO:0005515 | protein binding |
MGI:103301 | IPI | Mouse | MGI:MGI:1345572|PMID:10328888 |
| Molecular Function | GO:0005515 | protein binding |
O00305 | IPI | Human | PMID:16525042 |
| Molecular Function | GO:0005245 | voltage-gated calcium channel activity |
MGI:103301 | IMP | Mouse | MGI:MGI:3619817|PMID:12151514 |
| Molecular Function | GO:0005245 | voltage-gated calcium channel activity |
MGI:103301 | IMP | Mouse | MGI:MGI:1277033|PMID:9705268 |
| Molecular Function | GO:0005245 | voltage-gated calcium channel activity |
O00305 | IDA | Human | PMID:16525042 |
| Cellular Component | GO:0005891 | voltage-gated calcium channel complex |
MGI:103301 | IDA | Mouse | MGI:MGI:1345572|PMID:10328888 |
| Cellular Component | GO:0005891 | voltage-gated calcium channel complex |
MGI:103301 | IMP | Mouse | MGI:MGI:1277033|PMID:9705268 |
| Cellular Component | GO:0005891 | voltage-gated calcium channel complex |
O00305 | IDA | Human | PMID:16525042 |
| Biological Process | GO:0019227 | action potential propagation |
MGI:103301 | IMP | Mouse | MGI:MGI:55031|PMID:7261997 |
| Biological Process | GO:0007628 | adult walking behavior |
MGI:103301 | IMP | Mouse | MGI:MGI:77739|PMID:7562514 |
| Biological Process | GO:0007628 | adult walking behavior |
MGI:103301 | IMP | Mouse | MGI:MGI:2387272|PMID:12223573 |
| Biological Process | GO:0007628 | adult walking behavior |
MGI:103301 | IMP | Mouse | MGI:MGI:1345572|PMID:10328888 |
| Biological Process | GO:0006816 | calcium ion transport |
MGI:103301 | IMP | Mouse | MGI:MGI:76872|PMID:7595494 |
| Biological Process | GO:0006816 | calcium ion transport |
MGI:103301 | IMP | Mouse | MGI:MGI:1341478|PMID:10407181 |
| Biological Process | GO:0046058 | cAMP metabolic process |
MGI:103301 | IMP | Mouse | MGI:MGI:76872|PMID:7595494 |
| Biological Process | GO:0006874 | cellular calcium ion homeostasis |
MGI:103301 | IMP | Mouse | MGI:MGI:3526783|PMID:15637280 |
| Biological Process | GO:0014051 | gamma-aminobutyric acid secretion |
MGI:103301 | IMP | Mouse | MGI:MGI:76872|PMID:7595494 |
| Biological Process | GO:0007214 | gamma-aminobutyric acid signaling pathway |
MGI:103301 | IMP | Mouse | MGI:MGI:52881|PMID:8388308 |
| Biological Process | GO:0007214 | gamma-aminobutyric acid signaling pathway |
MGI:103301 | IMP | Mouse | MGI:MGI:77305|PMID:7472490 |
| Biological Process | GO:0007214 | gamma-aminobutyric acid signaling pathway |
MGI:103301 | IMP | Mouse | MGI:MGI:77739|PMID:7562514 |
| Biological Process | GO:0007626 | locomotory behavior |
WBGene00000368 | IMP | Worm | WB:WBPaper00006395|PMID:14551910 |
| Biological Process | GO:0048747 | muscle fiber development |
MGI:103301 | IMP | Mouse | MGI:MGI:3710069|PMID:17320843 |
| Biological Process | GO:0050877 | neurological system process |
MGI:103301 | IMP | Mouse | MGI:MGI:50011|PMID:1321503 |
| Biological Process | GO:0050877 | neurological system process |
MGI:103301 | IMP | Mouse | MGI:MGI:1097362|PMID:9293489 |
| Biological Process | GO:0007528 | neuromuscular junction development |
MGI:103301 | IMP | Mouse | MGI:MGI:3710069|PMID:17320843 |
| Biological Process | GO:0018991 | oviposition |
WBGene00000368 | IMP | Worm | WB:WBPaper00006395|PMID:14551910 |
| Biological Process | GO:0048541 | Peyer's patch development |
MGI:103301 | IMP | Mouse | MGI:MGI:53759|PMID:5037658 |
| Biological Process | GO:0051925 | regulation of calcium ion transport via voltage-gated calcium channel |
O00305 | IDA | Human | PMID:11880487 |
| Biological Process | GO:0042391 | regulation of membrane potential |
MGI:103301 | IMP | Mouse | MGI:MGI:3526783|PMID:15637280 |
| Biological Process | GO:0042391 | regulation of membrane potential |
MGI:103301 | IMP | Mouse | MGI:MGI:3619817|PMID:12151514 |
| Biological Process | GO:0048536 | spleen development |
MGI:103301 | IMP | Mouse | MGI:MGI:53759|PMID:5037658 |
| Biological Process | GO:0035249 | synaptic transmission, glutamatergic |
MGI:103301 | IMP | Mouse | MGI:MGI:1340444|PMID:10322048 |
| Biological Process | GO:0050852 | T cell receptor signaling pathway |
MGI:103301 | IMP | Mouse | MGI:MGI:3526783|PMID:15637280 |
| Biological Process | GO:0050852 | T cell receptor signaling pathway |
MGI:103301 | IMP | Mouse | MGI:MGI:3691409|PMID:17028169 |
| Biological Process | GO:0048538 | thymus development |
MGI:103301 | IMP | Mouse | MGI:MGI:53759|PMID:5037658 |