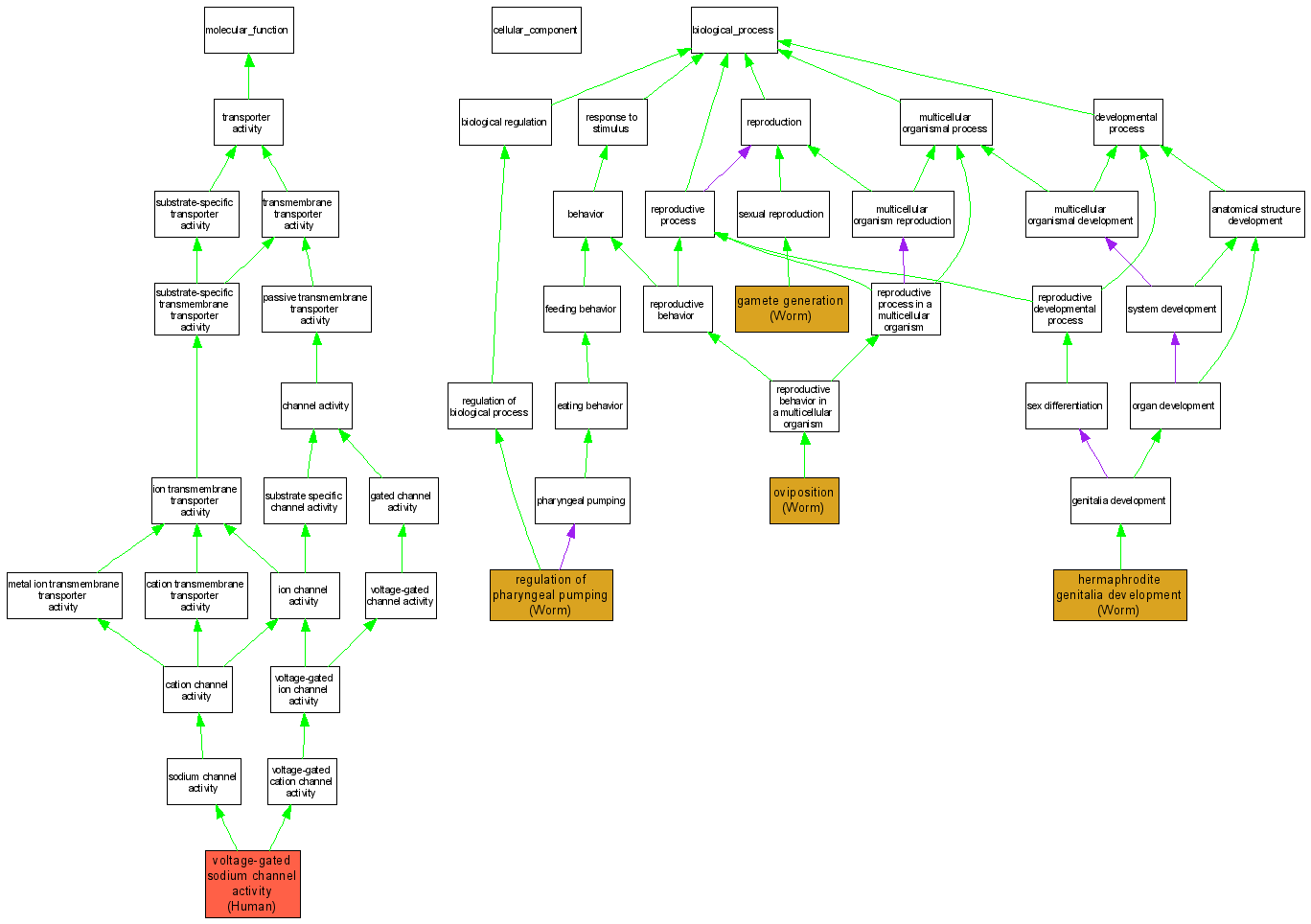
| Category | ID | Term | DB Object | Evidence | Organism | Reference |
| Molecular Function | GO:0005248 | voltage-gated sodium channel activity |
Q13698 | IDA | Human | PMID:9852570 |
| Biological Process | GO:0007276 | gamete generation |
WBGene00001187 | IMP | Worm | WB:WBPaper00006395|PMID:14551910 |
| Biological Process | GO:0040035 | hermaphrodite genitalia development |
WBGene00001187 | IMP | Worm | WB:WBPaper00006395|PMID:14551910 |
| Biological Process | GO:0018991 | oviposition |
WBGene00001187 | IMP | Worm | WB:WBPaper00005654|PMID:12529635 |
| Biological Process | GO:0043051 | regulation of pharyngeal pumping |
WBGene00001187 | IMP | Worm | WB:WBPaper00024250|PMID:15238517 |