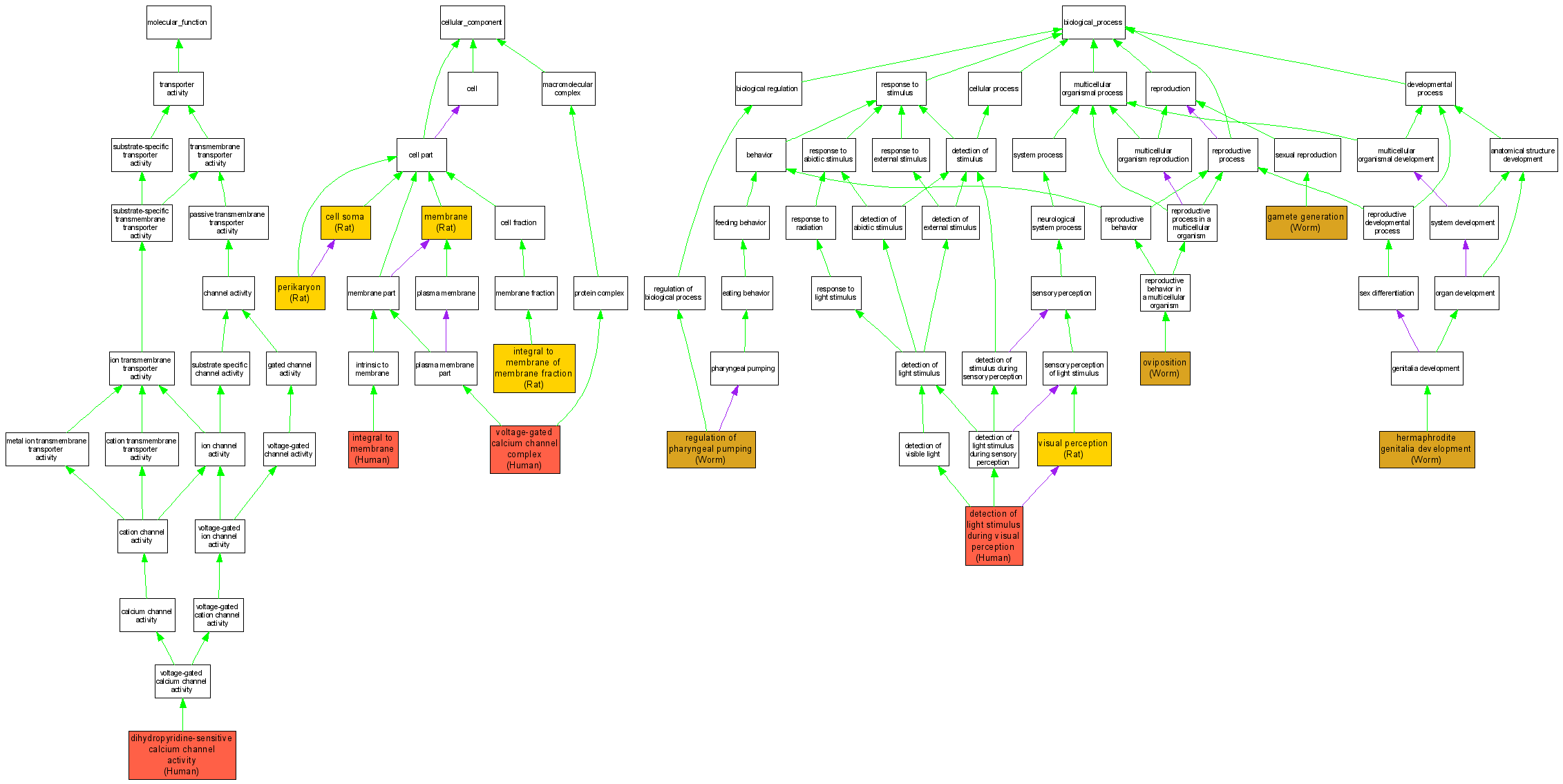
| Category | ID | Term | DB Object | Evidence | Organism | Reference |
| Molecular Function | GO:0015270 | dihydropyridine-sensitive calcium channel activity |
O60840 | IDA | Human | PMID:15897456 |
| Cellular Component | GO:0043025 | cell soma |
RGD:621535 | IDA | Rat | RGD:11526344 |
| Cellular Component | GO:0016021 | integral to membrane |
O60840 | IDA | Human | PMID:15897456 |
| Cellular Component | GO:0000299 | integral to membrane of membrane fraction |
RGD:621535 | IDA | Rat | RGD:11526344 |
| Cellular Component | GO:0016020 | membrane |
RGD:621535 | IDA | Rat | RGD:11526344 |
| Cellular Component | GO:0043204 | perikaryon |
RGD:621535 | IDA | Rat | RGD:1582593|PMID:16736476 |
| Cellular Component | GO:0005891 | voltage-gated calcium channel complex |
O60840 | IDA | Human | PMID:15897456 |
| Biological Process | GO:0050908 | detection of light stimulus during visual perception |
O60840 | IMP | Human | PMID:7571473 |
| Biological Process | GO:0007276 | gamete generation |
WBGene00001187 | IMP | Worm | WB:WBPaper00006395|PMID:14551910 |
| Biological Process | GO:0040035 | hermaphrodite genitalia development |
WBGene00001187 | IMP | Worm | WB:WBPaper00006395|PMID:14551910 |
| Biological Process | GO:0018991 | oviposition |
WBGene00001187 | IMP | Worm | WB:WBPaper00005654|PMID:12529635 |
| Biological Process | GO:0043051 | regulation of pharyngeal pumping |
WBGene00001187 | IMP | Worm | WB:WBPaper00024250|PMID:15238517 |
| Biological Process | GO:0007601 | visual perception |
RGD:621535 | IEP | Rat | RGD:632484|PMID:11526344 |