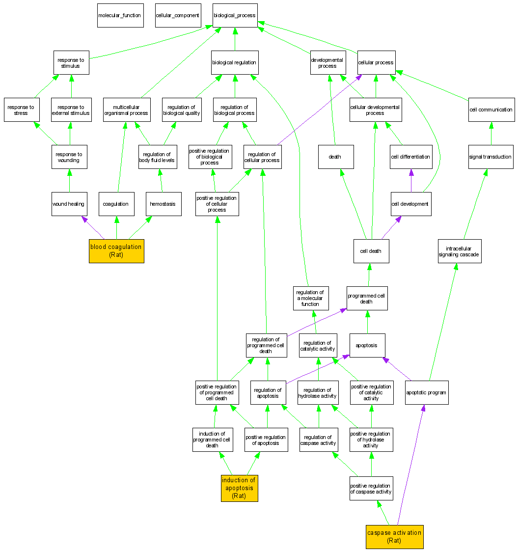
Compare GO annotations for C9 and its orthologs

A table of the annotations represented in this image is provided below.
CategoryIDTermDB ObjectEvidenceOrganismReference
Biological ProcessGO:0007596blood coagulation RGD:620319IMPRatRGD:1625334|PMID:15956288
Biological ProcessGO:0006919caspase activation RGD:620319IDARatRGD:704414|PMID:11870622
Biological ProcessGO:0006917induction of apoptosis RGD:620319IDARatRGD:704414|PMID:11870622