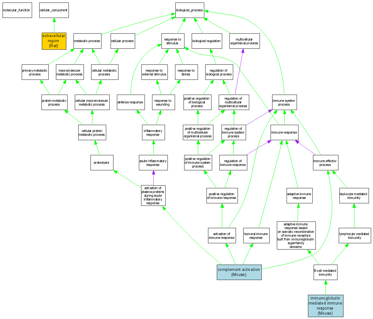
Compare GO annotations for C4A and its orthologs

A table of the annotations represented in this image is provided below.
CategoryIDTermDB ObjectEvidenceOrganismReference
Cellular ComponentGO:0005576extracellular region RGD:620005IDARatRGD:null
Biological ProcessGO:0006956complement activation MGI:88228IMPMouseMGI:MGI:2429478|PMID:12421924
Biological ProcessGO:0016064immunoglobulin mediated immune response MGI:88228IMPMouseMGI:MGI:2429478|PMID:12421924