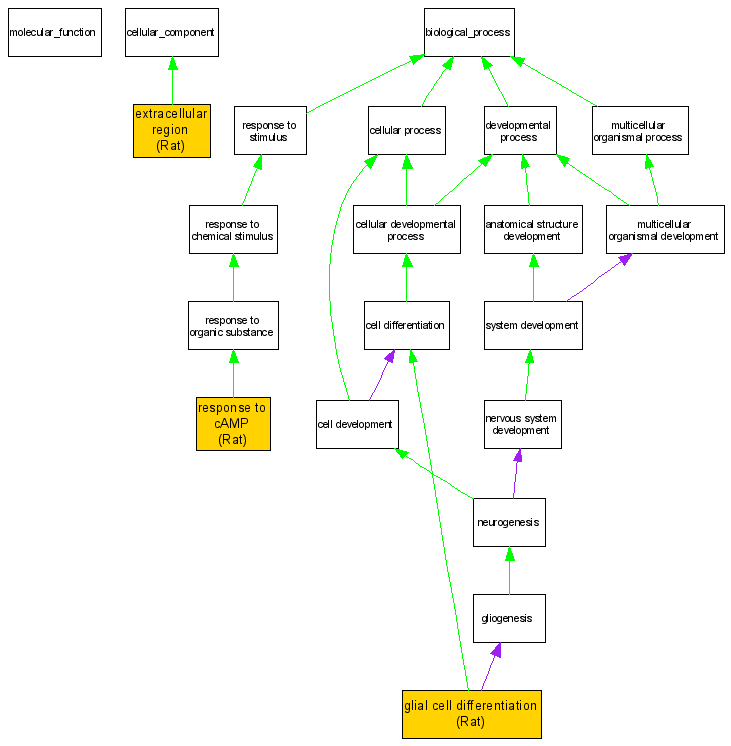
Compare GO annotations for C1S and its orthologs

A table of the annotations represented in this image is provided below.
CategoryIDTermDB ObjectEvidenceOrganismReference
Cellular ComponentGO:0005576extracellular region RGD:619983IDARatRGD:632360|PMID:12393260
Biological ProcessGO:0010001glial cell differentiation RGD:619983IEPRatRGD:632359|PMID:9524231
Biological ProcessGO:0051591response to cAMP RGD:619983IEPRatRGD:632360|PMID:12393260