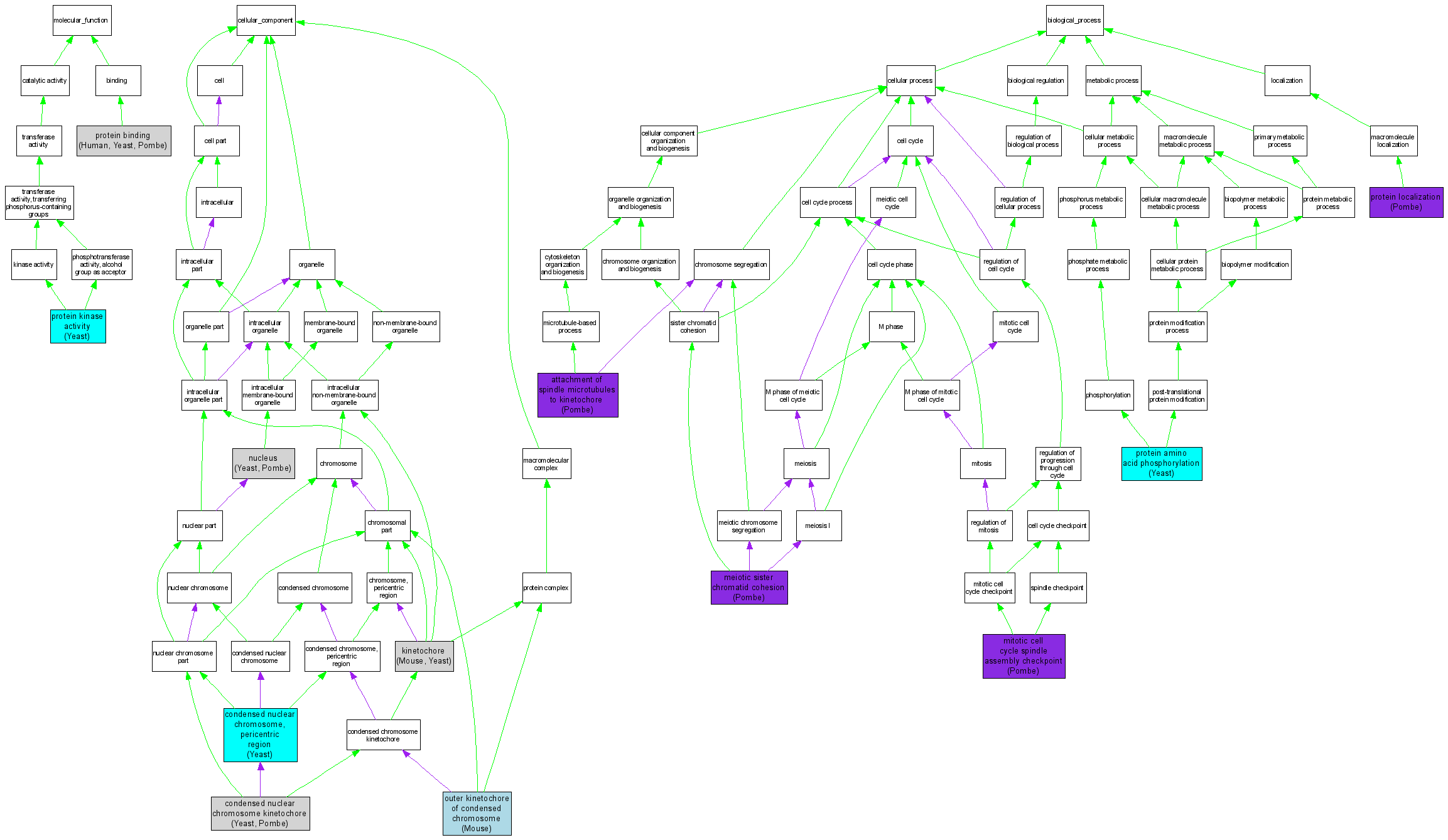
| Category | ID | Term | DB Object | Evidence | Organism | Reference |
| Molecular Function | GO:0005515 | protein binding |
O60566 | IPI | Human | PMID:9763420 |
| Molecular Function | GO:0005515 | protein binding |
S000003420 | IPI | Yeast | SGD_REF:S000073469|PMID:12769845 |
| Molecular Function | GO:0005515 | protein binding |
SPCC1322.12c | IPI | Pombe | PMID:15525673 |
| Molecular Function | GO:0004672 | protein kinase activity |
S000003420 | IDA | Yeast | SGD_REF:S000051781|PMID:7969164 |
| Cellular Component | GO:0000778 | condensed nuclear chromosome kinetochore |
S000003420 | IDA | Yeast | SGD_REF:S000071425|PMID:12221113 |
| Cellular Component | GO:0000778 | condensed nuclear chromosome kinetochore |
SPCC1322.12c | IDA | Pombe | PMID:14730319 |
| Cellular Component | GO:0000780 | condensed nuclear chromosome, pericentric region |
S000003420 | IDA | Yeast | SGD_REF:S000115004|PMID:16541024 |
| Cellular Component | GO:0000776 | kinetochore |
MGI:1333889 | IDA | Mouse | MGI:MGI:3047042|PMID:15226446 |
| Cellular Component | GO:0000776 | kinetochore |
S000003420 | IDA | Yeast | SGD_REF:S000073469|PMID:12769845 |
| Cellular Component | GO:0005634 | nucleus |
S000003420 | IDA | Yeast | SGD_REF:S000051781|PMID:7969164 |
| Cellular Component | GO:0005634 | nucleus |
SPCC1322.12c | IDA | Pombe | PMID:15525673 |
| Cellular Component | GO:0000940 | outer kinetochore of condensed chromosome |
MGI:1333889 | IDA | Mouse | MGI:MGI:2682084|PMID:14519686 |
| Biological Process | GO:0008608 | attachment of spindle microtubules to kinetochore |
SPCC1322.12c | IGI | Pombe | PMID:16394105 |
| Biological Process | GO:0051177 | meiotic sister chromatid cohesion |
SPCC1322.12c | IGI | Pombe | PMID:14730319 |
| Biological Process | GO:0007094 | mitotic cell cycle spindle assembly checkpoint |
SPCC1322.12c | IMP | Pombe | PMID:9864354 |
| Biological Process | GO:0006468 | protein amino acid phosphorylation |
S000003420 | IDA | Yeast | SGD_REF:S000051781|PMID:7969164 |
| Biological Process | GO:0008104 | protein localization |
SPCC1322.12c | IGI | Pombe | PMID:14730319 |
| Biological Process | GO:0008104 | protein localization |
SPCC1322.12c | IGI | Pombe | PMID:15525673 |
| Biological Process | GO:0008104 | protein localization |
SPCC1322.12c | IGI | Pombe | PMID:15509783 |