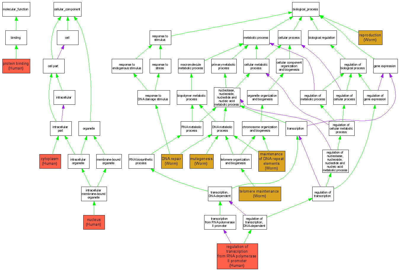
| Category | ID | Term | DB Object | Evidence | Organism | Reference |
| Molecular Function | GO:0005515 | protein binding |
Q9BX63 | IPI | Human | PMID:11301010 |
| Molecular Function | GO:0005515 | protein binding |
Q9BX63 | IPI | Human | PMID:14576433 |
| Cellular Component | GO:0005737 | cytoplasm |
Q9BX63 | IDA | Human | PMID:14504288 |
| Cellular Component | GO:0005737 | cytoplasm |
O14867 | IDA | Human | PMID:16780588 |
| Cellular Component | GO:0005634 | nucleus |
O14867 | IDA | Human | PMID:16780588 |
| Biological Process | GO:0006281 | DNA repair |
WBGene00001049 | IMP | Worm | WB:WBPaper00005308|PMID:12101400 |
| Biological Process | GO:0043570 | maintenance of DNA repeat elements |
WBGene00001049 | IMP | Worm | WB:WBPaper00005308|PMID:12101400 |
| Biological Process | GO:0006280 | mutagenesis |
WBGene00001049 | IMP | Worm | WB:WBPaper00005308|PMID:12101400 |
| Biological Process | GO:0006357 | regulation of transcription from RNA polymerase II promoter |
Q9BX63 | IDA | Human | PMID:14504288 |
| Biological Process | GO:0000003 | reproduction |
WBGene00001049 | IMP | Worm | WB:WBPaper00005308|PMID:12101400 |
| Biological Process | GO:0000723 | telomere maintenance |
WBGene00001049 | IMP | Worm | WB:WBPaper00005308|PMID:12101400 |