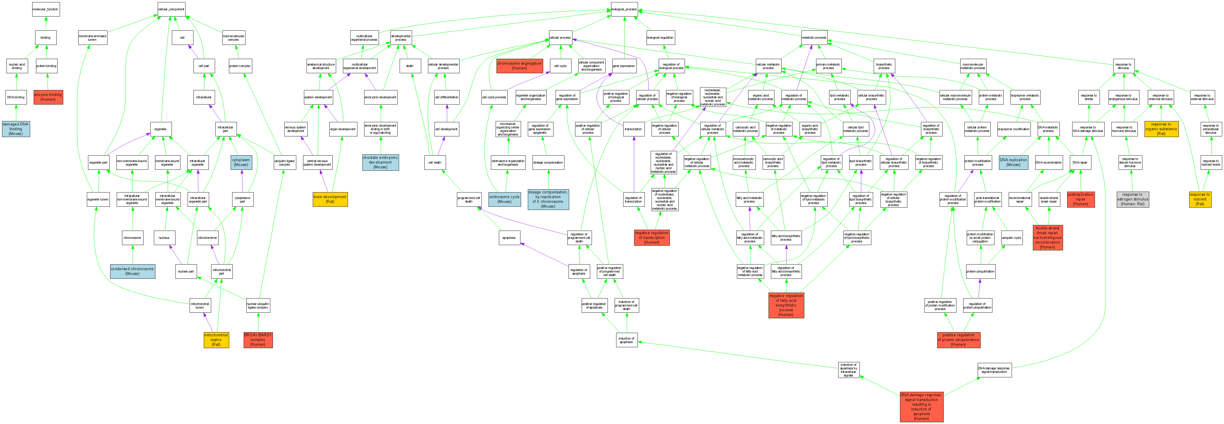
| Category | ID | Term | DB Object | Evidence | Organism | Reference |
| Molecular Function | GO:0003684 | damaged DNA binding |
MGI:104537 | IDA | Mouse | MGI:MGI:2179182|PMID:11934988 |
| Molecular Function | GO:0019899 | enzyme binding |
P38398 | IPI | Human | PMID:15965487 |
| Cellular Component | GO:0031436 | BRCA1-BARD1 complex |
P38398 | IDA | Human | PMID:15265711 |
| Cellular Component | GO:0000793 | condensed chromosome |
MGI:104537 | IDA | Mouse | MGI:MGI:2671746|PMID:12913077 |
| Cellular Component | GO:0005737 | cytoplasm |
MGI:104537 | IDA | Mouse | MGI:MGI:2157631|PMID:11172592 |
| Cellular Component | GO:0005759 | mitochondrial matrix |
RGD:2218 | IDA | Rat | RGD:1599499|PMID:15591126 |
| Biological Process | GO:0007420 | brain development |
RGD:2218 | IEP | Rat | RGD:634640|PMID:12605402 |
| Biological Process | GO:0007098 | centrosome cycle |
MGI:104537 | IGI | Mouse | MGI:MGI:3050174|PMID:15123655 |
| Biological Process | GO:0043009 | chordate embryonic development |
MGI:104537 | IMP | Mouse | MGI:MGI:707942|PMID:9171368 |
| Biological Process | GO:0007059 | chromosome segregation |
P38398 | IMP | Human | PMID:15965487 |
| Biological Process | GO:0008630 | DNA damage response, signal transduction resulting in induction of apoptosis |
P38398 | IDA | Human | PMID:14654789 |
| Biological Process | GO:0006260 | DNA replication |
MGI:104537 | IMP | Mouse | MGI:MGI:3052267|PMID:15254237 |
| Biological Process | GO:0009048 | dosage compensation, by inactivation of X chromosome |
MGI:104537 | IDA | Mouse | MGI:MGI:2389513|PMID:12419249 |
| Biological Process | GO:0000724 | double-strand break repair via homologous recombination |
P38398 | IDA | Human | PMID:17349954 |
| Biological Process | GO:0045717 | negative regulation of fatty acid biosynthetic process |
P38398 | IMP | Human | PMID:16326698 |
| Biological Process | GO:0016481 | negative regulation of transcription |
P38398 | IDA | Human | PMID:16288014 |
| Biological Process | GO:0031398 | positive regulation of protein ubiquitination |
P38398 | IDA | Human | PMID:15965487 |
| Biological Process | GO:0006301 | postreplication repair |
P38398 | IDA | Human | PMID:17349954 |
| Biological Process | GO:0043627 | response to estrogen stimulus |
P38398 | IDA | Human | PMID:8895509 |
| Biological Process | GO:0043627 | response to estrogen stimulus |
RGD:2218 | IEP | Rat | RGD:1599501|PMID:14729590 |
| Biological Process | GO:0007584 | response to nutrient |
RGD:2218 | IEP | Rat | RGD:1599498|PMID:17044772 |
| Biological Process | GO:0010033 | response to organic substance |
RGD:2218 | IEP | Rat | RGD:1599501|PMID:14729590 |