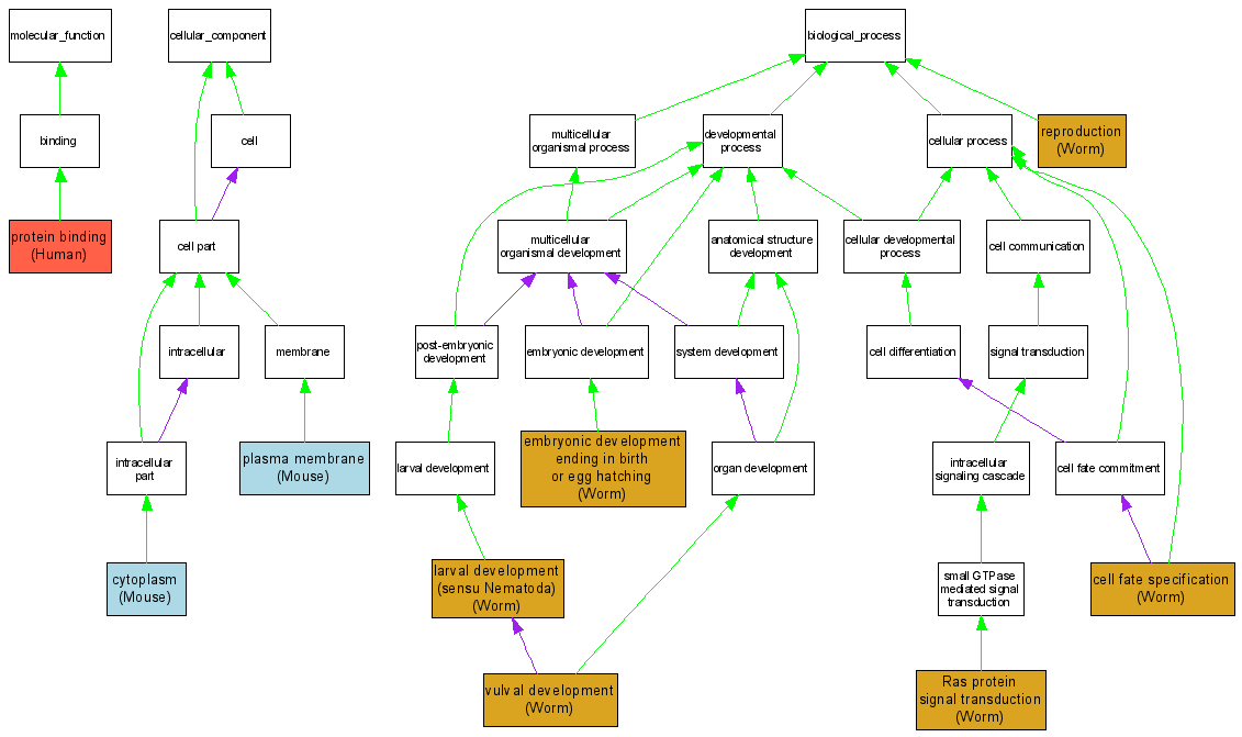
| Category | ID | Term | DB Object | Evidence | Organism | Reference |
| Molecular Function | GO:0005515 | protein binding |
P15056 | IPI | Human | PMID:17353931 |
| Cellular Component | GO:0005737 | cytoplasm |
MGI:88190 | IDA | Mouse | MGI:MGI:3578616|PMID:15736129 |
| Cellular Component | GO:0005886 | plasma membrane |
MGI:88190 | IDA | Mouse | MGI:MGI:3578616|PMID:15736129 |
| Biological Process | GO:0001708 | cell fate specification |
WBGene00003030 | IMP | Worm | WB:WBPaper00005135|PMID:11861555 |
| Biological Process | GO:0009792 | embryonic development ending in birth or egg hatching |
WBGene00003030 | IMP | Worm | WB:WBPaper00027756|PMID:16845399 |
| Biological Process | GO:0002119 | larval development (sensu Nematoda) |
WBGene00003030 | IMP | Worm | WB:WBPaper00005135|PMID:11861555 |
| Biological Process | GO:0002119 | larval development (sensu Nematoda) |
WBGene00003030 | IGI | Worm | WB:WBPaper00005135|PMID:11861555 |
| Biological Process | GO:0007265 | Ras protein signal transduction |
WBGene00003030 | IGI | Worm | WB:WBPaper00005135|PMID:11861555 |
| Biological Process | GO:0000003 | reproduction |
WBGene00003030 | IMP | Worm | WB:WBPaper00004651|PMID:11231151 |
| Biological Process | GO:0000003 | reproduction |
WBGene00003030 | IMP | Worm | WB:WBPaper00025054|PMID:15791247 |
| Biological Process | GO:0000003 | reproduction |
WBGene00003030 | IMP | Worm | WB:WBPaper00005135|PMID:11861555 |
| Biological Process | GO:0000003 | reproduction |
WBGene00003030 | IGI | Worm | WB:WBPaper00005135|PMID:11861555 |
| Biological Process | GO:0040025 | vulval development |
WBGene00003030 | IMP | Worm | WB:WBPaper00005135|PMID:11861555 |
| Biological Process | GO:0040025 | vulval development |
WBGene00003030 | IGI | Worm | WB:WBPaper00005135|PMID:11861555 |