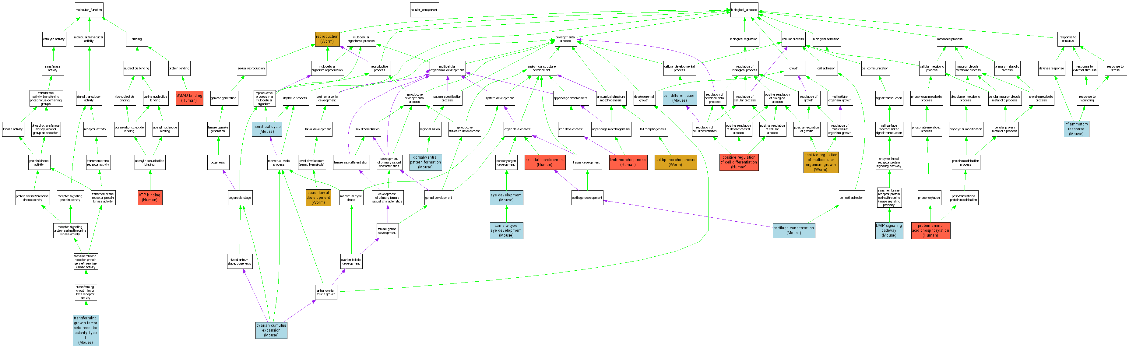
| Category | ID | Term | DB Object | Evidence | Organism | Reference |
| Molecular Function | GO:0005524 | ATP binding |
O00238 | IDA | Human | PMID:12065756 |
| Molecular Function | GO:0046332 | SMAD binding |
O00238 | IDA | Human | PMID:12065756 |
| Molecular Function | GO:0005025 | transforming growth factor beta receptor activity, type I |
MGI:107191 | IMP | Mouse | MGI:MGI:1935017|PMID:11376112 |
| Biological Process | GO:0030509 | BMP signaling pathway |
MGI:107191 | IMP | Mouse | MGI:MGI:1935017|PMID:11376112 |
| Biological Process | GO:0043010 | camera-type eye development |
MGI:107191 | IGI | Mouse | MGI:MGI:3574003|PMID:15673568 |
| Biological Process | GO:0001502 | cartilage condensation |
MGI:107191 | IMP | Mouse | MGI:MGI:1351297|PMID:10631181 |
| Biological Process | GO:0030154 | cell differentiation |
MGI:107191 | IMP | Mouse | MGI:MGI:2181740|PMID:12117821 |
| Biological Process | GO:0030154 | cell differentiation |
MGI:107191 | IGI | Mouse | MGI:MGI:3487205|PMID:15469980 |
| Biological Process | GO:0040024 | dauer larval development |
WBGene00004860 | IGI | Worm | WB:WBPaper00003400|PMID:9847239 |
| Biological Process | GO:0040024 | dauer larval development |
WBGene00004860 | IGI | Worm | WB:WBPaper00025090|PMID:15840165 |
| Biological Process | GO:0009953 | dorsal/ventral pattern formation |
MGI:107191 | IGI | Mouse | MGI:MGI:3574003|PMID:15673568 |
| Biological Process | GO:0001654 | eye development |
MGI:107191 | IMP | Mouse | MGI:MGI:2181740|PMID:12117821 |
| Biological Process | GO:0006954 | inflammatory response |
MGI:107191 | IEP | Mouse | PMID:12151307 |
| Biological Process | GO:0035108 | limb morphogenesis |
O00238 | IMP | Human | PMID:14523231 |
| Biological Process | GO:0042698 | menstrual cycle |
MGI:107191 | IMP | Mouse | MGI:MGI:2136692|PMID:11416163 |
| Biological Process | GO:0001550 | ovarian cumulus expansion |
MGI:107191 | IMP | Mouse | MGI:MGI:2136692|PMID:11416163 |
| Biological Process | GO:0045597 | positive regulation of cell differentiation |
O00238 | IMP | Human | PMID:14523231 |
| Biological Process | GO:0040018 | positive regulation of multicellular organism growth |
WBGene00004860 | IMP | Worm | WB:WBPaper00006395|PMID:14551910 |
| Biological Process | GO:0040018 | positive regulation of multicellular organism growth |
WBGene00004860 | IMP | Worm | WB:WBPaper00005021|PMID:11784045 |
| Biological Process | GO:0040018 | positive regulation of multicellular organism growth |
WBGene00004860 | IMP | Worm | WB:WBPaper00005325|PMID:12051826 |
| Biological Process | GO:0040018 | positive regulation of multicellular organism growth |
WBGene00004860 | IMP | Worm | WB:WBPaper00003400|PMID:9847239 |
| Biological Process | GO:0040018 | positive regulation of multicellular organism growth |
WBGene00004860 | IMP | Worm | WB:WBPaper00025090|PMID:15840165 |
| Biological Process | GO:0040018 | positive regulation of multicellular organism growth |
WBGene00004860 | IGI | Worm | WB:WBPaper00025090|PMID:15840165 |
| Biological Process | GO:0040018 | positive regulation of multicellular organism growth |
WBGene00004860 | IGI | Worm | WB:WBPaper00005325|PMID:12051826 |
| Biological Process | GO:0006468 | protein amino acid phosphorylation |
O00238 | IDA | Human | PMID:12065756 |
| Biological Process | GO:0000003 | reproduction |
WBGene00004860 | IMP | Worm | WB:WBPaper00003400|PMID:9847239 |
| Biological Process | GO:0000003 | reproduction |
WBGene00004860 | IMP | Worm | WB:WBPaper00025090|PMID:15840165 |
| Biological Process | GO:0001501 | skeletal development |
O00238 | IMP | Human | PMID:14523231 |
| Biological Process | GO:0045138 | tail tip morphogenesis |
WBGene00004860 | IMP | Worm | WB:WBPaper00003400|PMID:9847239 |
| Biological Process | GO:0045138 | tail tip morphogenesis |
WBGene00004860 | IGI | Worm | WB:WBPaper00003400|PMID:9847239 |