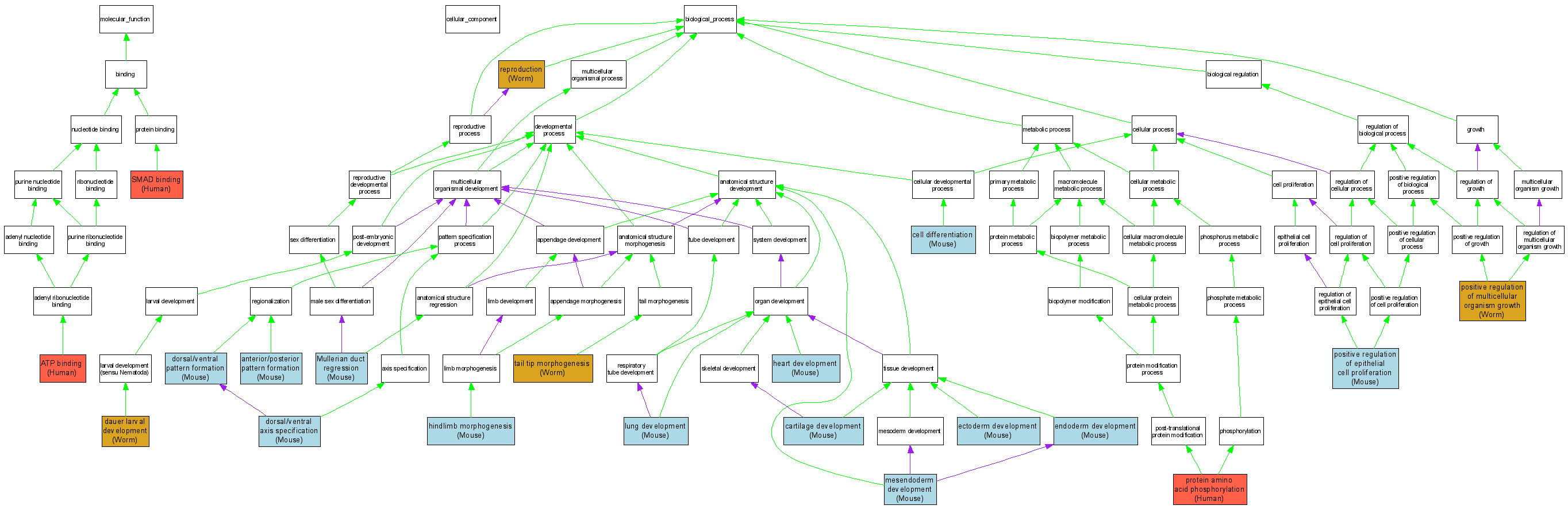
| Category | ID | Term | DB Object | Evidence | Organism | Reference |
| Molecular Function | GO:0005524 | ATP binding |
P36894 | IDA | Human | PMID:12065756 |
| Molecular Function | GO:0046332 | SMAD binding |
P36894 | IDA | Human | PMID:12065756 |
| Biological Process | GO:0009952 | anterior/posterior pattern formation |
MGI:1338938 | IMP | Mouse | MGI:MGI:3051920|PMID:15136140 |
| Biological Process | GO:0051216 | cartilage development |
MGI:1338938 | IMP | Mouse | MGI:MGI:3576405|PMID:15492776 |
| Biological Process | GO:0030154 | cell differentiation |
MGI:1338938 | IGI | Mouse | MGI:MGI:3487205|PMID:15469980 |
| Biological Process | GO:0040024 | dauer larval development |
WBGene00004860 | IGI | Worm | WB:WBPaper00003400|PMID:9847239 |
| Biological Process | GO:0040024 | dauer larval development |
WBGene00004860 | IGI | Worm | WB:WBPaper00025090|PMID:15840165 |
| Biological Process | GO:0009950 | dorsal/ventral axis specification |
MGI:1338938 | IMP | Mouse | MGI:MGI:2670493|PMID:12923052 |
| Biological Process | GO:0009953 | dorsal/ventral pattern formation |
MGI:1338938 | IGI | Mouse | MGI:MGI:3574003|PMID:15673568 |
| Biological Process | GO:0007398 | ectoderm development |
MGI:1338938 | IMP | Mouse | MGI:MGI:3051919|PMID:15136139 |
| Biological Process | GO:0007492 | endoderm development |
MGI:1338938 | IMP | Mouse | MGI:MGI:3051920|PMID:15136140 |
| Biological Process | GO:0007507 | heart development |
MGI:1338938 | IMP | Mouse | MGI:MGI:3621084|PMID:16556916 |
| Biological Process | GO:0035137 | hindlimb morphogenesis |
MGI:1338938 | IMP | Mouse | MGI:MGI:3621084|PMID:16556916 |
| Biological Process | GO:0030324 | lung development |
MGI:1338938 | IMP | Mouse | MGI:MGI:3618437|PMID:16414041 |
| Biological Process | GO:0048382 | mesendoderm development |
MGI:1338938 | IMP | Mouse | MGI:MGI:3051920|PMID:15136140 |
| Biological Process | GO:0001880 | Mullerian duct regression |
MGI:1338938 | IMP | Mouse | MGI:MGI:3042158|PMID:12368913 |
| Biological Process | GO:0050679 | positive regulation of epithelial cell proliferation |
MGI:1338938 | IMP | Mouse | MGI:MGI:3618437|PMID:16414041 |
| Biological Process | GO:0040018 | positive regulation of multicellular organism growth |
WBGene00004860 | IMP | Worm | WB:WBPaper00006395|PMID:14551910 |
| Biological Process | GO:0040018 | positive regulation of multicellular organism growth |
WBGene00004860 | IMP | Worm | WB:WBPaper00005021|PMID:11784045 |
| Biological Process | GO:0040018 | positive regulation of multicellular organism growth |
WBGene00004860 | IMP | Worm | WB:WBPaper00005325|PMID:12051826 |
| Biological Process | GO:0040018 | positive regulation of multicellular organism growth |
WBGene00004860 | IMP | Worm | WB:WBPaper00003400|PMID:9847239 |
| Biological Process | GO:0040018 | positive regulation of multicellular organism growth |
WBGene00004860 | IMP | Worm | WB:WBPaper00025090|PMID:15840165 |
| Biological Process | GO:0040018 | positive regulation of multicellular organism growth |
WBGene00004860 | IGI | Worm | WB:WBPaper00025090|PMID:15840165 |
| Biological Process | GO:0040018 | positive regulation of multicellular organism growth |
WBGene00004860 | IGI | Worm | WB:WBPaper00005325|PMID:12051826 |
| Biological Process | GO:0006468 | protein amino acid phosphorylation |
P36894 | IDA | Human | PMID:12065756 |
| Biological Process | GO:0000003 | reproduction |
WBGene00004860 | IMP | Worm | WB:WBPaper00003400|PMID:9847239 |
| Biological Process | GO:0000003 | reproduction |
WBGene00004860 | IMP | Worm | WB:WBPaper00025090|PMID:15840165 |
| Biological Process | GO:0045138 | tail tip morphogenesis |
WBGene00004860 | IMP | Worm | WB:WBPaper00003400|PMID:9847239 |
| Biological Process | GO:0045138 | tail tip morphogenesis |
WBGene00004860 | IGI | Worm | WB:WBPaper00003400|PMID:9847239 |