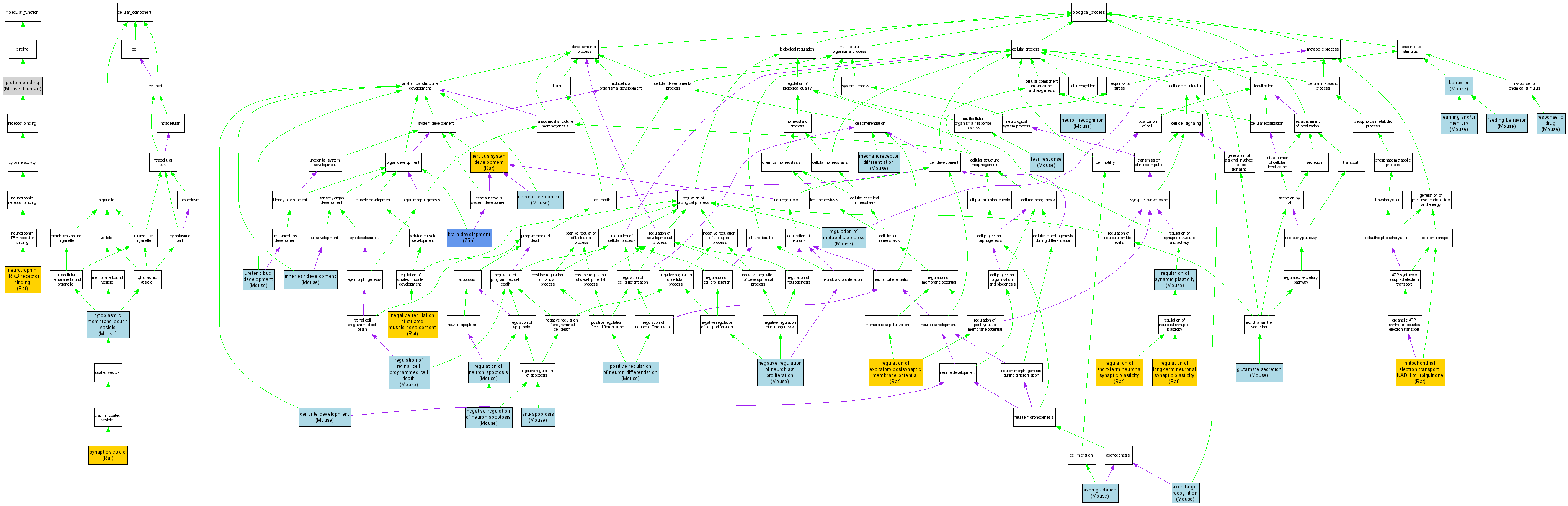
| Category | ID | Term | DB Object | Evidence | Organism | Reference |
| Molecular Function | GO:0005169 | neurotrophin TRKB receptor binding |
RGD:2202 | IDA | Rat | RGD:631710|PMID:1889806 |
| Molecular Function | GO:0005515 | protein binding |
MGI:88145 | IPI | Mouse | MGI:MGI:2152295|PMID:11684666 |
| Molecular Function | GO:0005515 | protein binding |
P23560 | IPI | Human | PMID:7703225 |
| Cellular Component | GO:0016023 | cytoplasmic membrane-bound vesicle |
MGI:88145 | IDA | Mouse | MGI:MGI:2686789|PMID:14715936 |
| Cellular Component | GO:0016023 | cytoplasmic membrane-bound vesicle |
MGI:88145 | IDA | Mouse | MGI:MGI:3046393|PMID:15242649 |
| Cellular Component | GO:0008021 | synaptic vesicle |
RGD:2202 | IDA | Rat | RGD:1600576|PMID:17192436 |
| Biological Process | GO:0006916 | anti-apoptosis |
MGI:88145 | IDA | Mouse | MGI:MGI:2670470|PMID:12904469 |
| Biological Process | GO:0007411 | axon guidance |
MGI:88145 | IMP | Mouse | MGI:MGI:3629534|PMID:15014133 |
| Biological Process | GO:0007412 | axon target recognition |
MGI:88145 | IMP | Mouse | MGI:MGI:3511733|PMID:15464571 |
| Biological Process | GO:0007610 | behavior |
MGI:88145 | IMP | Mouse | MGI:MGI:3047468|PMID:15249684 |
| Biological Process | GO:0007420 | brain development |
ZDB-GENE-000412-1 | IEP | Zfin | ZFIN:ZDB-PUB-980618-5|PMID:9641529 |
| Biological Process | GO:0016358 | dendrite development |
MGI:88145 | IMP | Mouse | MGI:MGI:2669042|PMID:12890780 |
| Biological Process | GO:0042596 | fear response |
MGI:88145 | IMP | Mouse | MGI:MGI:3047468|PMID:15249684 |
| Biological Process | GO:0007631 | feeding behavior |
MGI:88145 | IMP | Mouse | MGI:MGI:2665156|PMID:12796784 |
| Biological Process | GO:0014047 | glutamate secretion |
MGI:88145 | IPI | Mouse | MGI:MGI:3654775|PMID:16819522 |
| Biological Process | GO:0048839 | inner ear development |
MGI:88145 | IMP | Mouse | MGI:MGI:74182|PMID:7605630 |
| Biological Process | GO:0007611 | learning and/or memory |
MGI:88145 | IMP | Mouse | MGI:MGI:3047468|PMID:15249684 |
| Biological Process | GO:0042490 | mechanoreceptor differentiation |
MGI:88145 | IGI | Mouse | MGI:MGI:3505841|PMID:15376326 |
| Biological Process | GO:0006120 | mitochondrial electron transport, NADH to ubiquinone |
RGD:2202 | IMP | Rat | RGD:1358393|PMID:15341590 |
| Biological Process | GO:0007406 | negative regulation of neuroblast proliferation |
MGI:88145 | IDA | Mouse | MGI:MGI:2664423|PMID:12798291 |
| Biological Process | GO:0043524 | negative regulation of neuron apoptosis |
MGI:88145 | IMP | Mouse | MGI:MGI:80051|PMID:8861722 |
| Biological Process | GO:0045843 | negative regulation of striated muscle development |
RGD:2202 | IMP | Rat | RGD:1580249|PMID:16723531 |
| Biological Process | GO:0021675 | nerve development |
MGI:88145 | IMP | Mouse | MGI:MGI:74182|PMID:7605630 |
| Biological Process | GO:0007399 | nervous system development |
RGD:2202 | IDA | Rat | RGD:628430|PMID:12427830 |
| Biological Process | GO:0008038 | neuron recognition |
MGI:88145 | IMP | Mouse | MGI:MGI:3578094|PMID:15844198 |
| Biological Process | GO:0045666 | positive regulation of neuron differentiation |
MGI:88145 | IDA | Mouse | MGI:MGI:2664423|PMID:12798291 |
| Biological Process | GO:0060079 | regulation of excitatory postsynaptic membrane potential |
RGD:2202 | IMP | Rat | RGD:1600576|PMID:17192436 |
| Biological Process | GO:0048169 | regulation of long-term neuronal synaptic plasticity |
RGD:2202 | IDA | Rat | RGD:724690|PMID:12201640 |
| Biological Process | GO:0019222 | regulation of metabolic process |
MGI:88145 | IMP | Mouse | MGI:MGI:2447006|PMID:12106019 |
| Biological Process | GO:0043523 | regulation of neuron apoptosis |
MGI:88145 | IDA | Mouse | MGI:MGI:3621592|PMID:16516892 |
| Biological Process | GO:0046668 | regulation of retinal cell programmed cell death |
MGI:88145 | IDA | Mouse | MGI:MGI:2155023|PMID:11747369 |
| Biological Process | GO:0048172 | regulation of short-term neuronal synaptic plasticity |
RGD:2202 | IDA | Rat | RGD:724690|PMID:12201640 |
| Biological Process | GO:0048167 | regulation of synaptic plasticity |
MGI:88145 | IDA | Mouse | MGI:MGI:3654775|PMID:16819522 |
| Biological Process | GO:0042493 | response to drug |
MGI:88145 | IMP | Mouse | MGI:MGI:3047468|PMID:15249684 |
| Biological Process | GO:0001657 | ureteric bud development |
MGI:88145 | IDA | Mouse | MGI:MGI:3588889|PMID:16018995 |