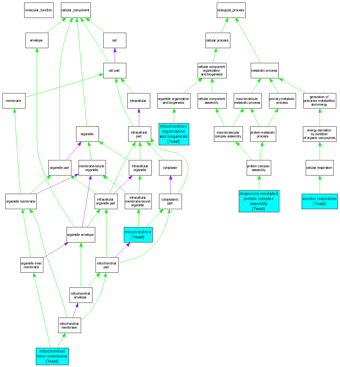
| Category | ID | Term | DB Object | Evidence | Organism | Reference |
| Cellular Component | GO:0005743 | mitochondrial inner membrane |
S000002783 | IDA | Yeast | SGD_REF:S000052579|PMID:8599931 |
| Cellular Component | GO:0005739 | mitochondrion |
S000002783 | IDA | Yeast | SGD_REF:S000117178|PMID:16823961 |
| Biological Process | GO:0009060 | aerobic respiration |
S000002783 | IMP | Yeast | SGD_REF:S000042848|PMID:1327750 |
| Biological Process | GO:0051131 | chaperone-mediated protein complex assembly |
S000002783 | IMP | Yeast | SGD_REF:S000061850|PMID:10508156 |
| Biological Process | GO:0051131 | chaperone-mediated protein complex assembly |
S000002783 | IPI | Yeast | SGD_REF:S000061850|PMID:10508156 |
| Biological Process | GO:0007005 | mitochondrion organization and biogenesis |
S000002783 | IMP | Yeast | SGD_REF:S000061850|PMID:10508156 |