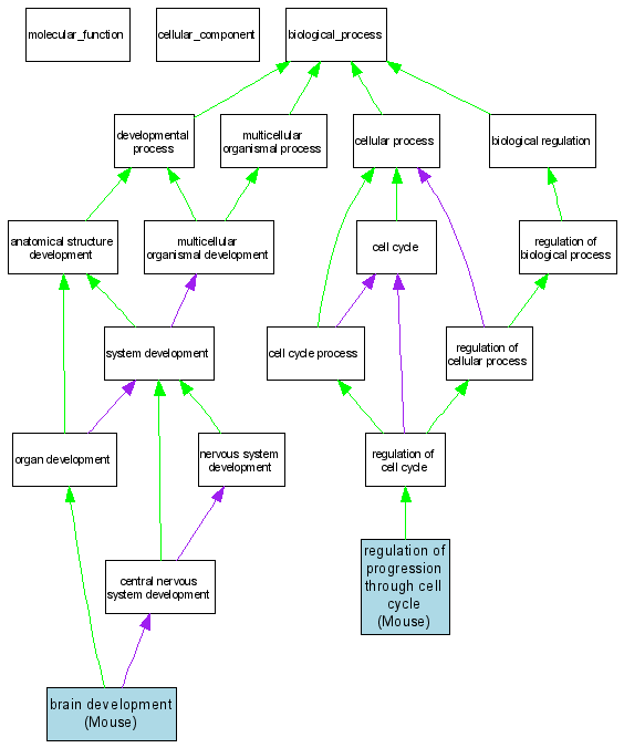
Compare GO annotations for BCR and its orthologs

A table of the annotations represented in this image is provided below.
CategoryIDTermDB ObjectEvidenceOrganismReference
Biological ProcessGO:0007420brain development MGI:88141IGIMouseMGI:MGI:2152657|PMID:11684658
Biological ProcessGO:0000074regulation of progression through cell cycle MGI:88141IDAMouseMGI:MGI:2157287|PMID:11809706