| Category | ID | Term | DB Object | Evidence | Organism | Reference |
|---|---|---|---|---|---|---|
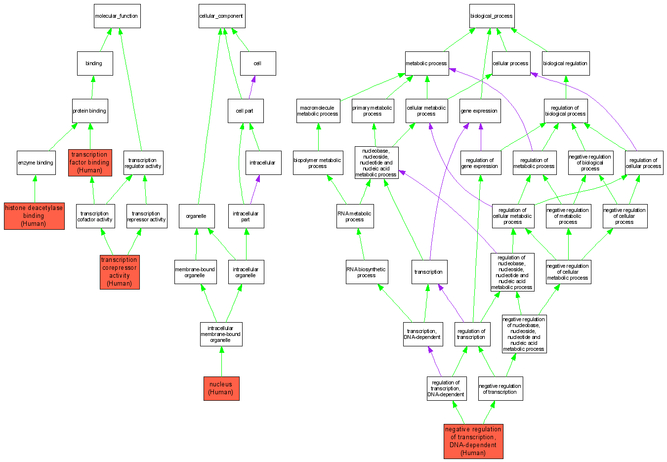
| Molecular Function | GO:0042826 | histone deacetylase binding | Q6W2J9 | IPI | Human | PMID:10898795 |
| Molecular Function | GO:0003714 | transcription corepressor activity | Q6W2J9 | IDA | Human | PMID:10898795 |
| Molecular Function | GO:0008134 | transcription factor binding | Q6W2J9 | IPI | Human | PMID:10898795 |
| Cellular Component | GO:0005634 | nucleus | Q6W2J9 | IDA | Human | PMID:10898795 |
| Biological Process | GO:0045892 | negative regulation of transcription, DNA-dependent | Q6W2J9 | IDA | Human | PMID:10898795 |