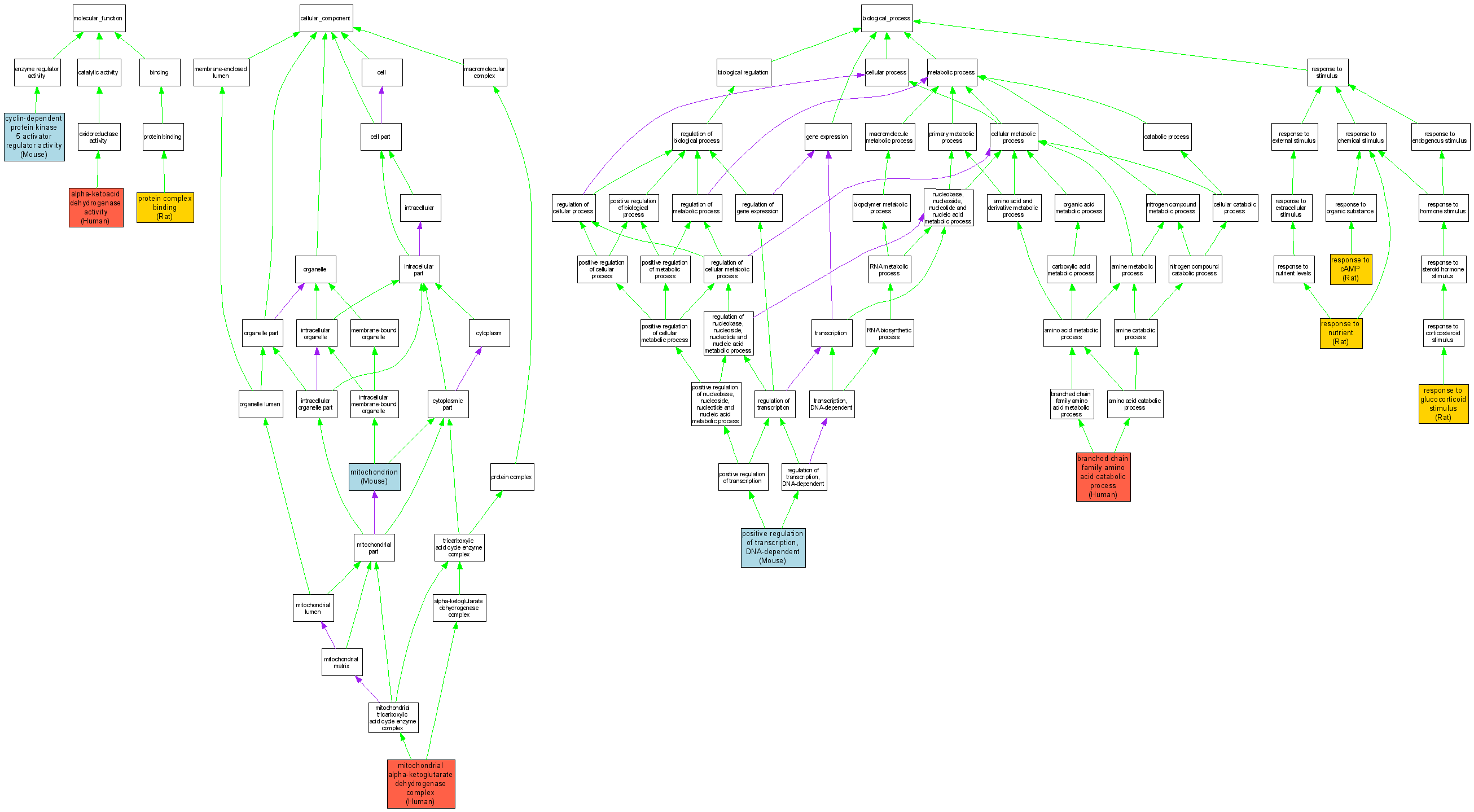
| Category | ID | Term | DB Object | Evidence | Organism | Reference |
| Molecular Function | GO:0003826 | alpha-ketoacid dehydrogenase activity |
P12694 | IDA | Human | PMID:7883996 |
| Molecular Function | GO:0016536 | cyclin-dependent protein kinase 5 activator regulator activity |
MGI:107701 | IDA | Mouse | MGI:MGI:3052717|PMID:11331592 |
| Molecular Function | GO:0032403 | protein complex binding |
RGD:2196 | IPI | Rat | RGD:1599470|PMID:3619032 |
| Cellular Component | GO:0005947 | mitochondrial alpha-ketoglutarate dehydrogenase complex |
P12694 | IDA | Human | PMID:7883996 |
| Cellular Component | GO:0005739 | mitochondrion |
MGI:107701 | IDA | Mouse | MGI:MGI:2682130|PMID:14651853 |
| Biological Process | GO:0009083 | branched chain family amino acid catabolic process |
P12694 | IDA | Human | PMID:7883996 |
| Biological Process | GO:0045893 | positive regulation of transcription, DNA-dependent |
MGI:107701 | IDA | Mouse | MGI:MGI:3052717|PMID:11331592 |
| Biological Process | GO:0051591 | response to cAMP |
RGD:2196 | IEP | Rat | RGD:1599468|PMID:8034710 |
| Biological Process | GO:0051384 | response to glucocorticoid stimulus |
RGD:2196 | IEP | Rat | RGD:1599468|PMID:8034710 |
| Biological Process | GO:0007584 | response to nutrient |
RGD:2196 | IEP | Rat | RGD:1599469|PMID:8109974 |