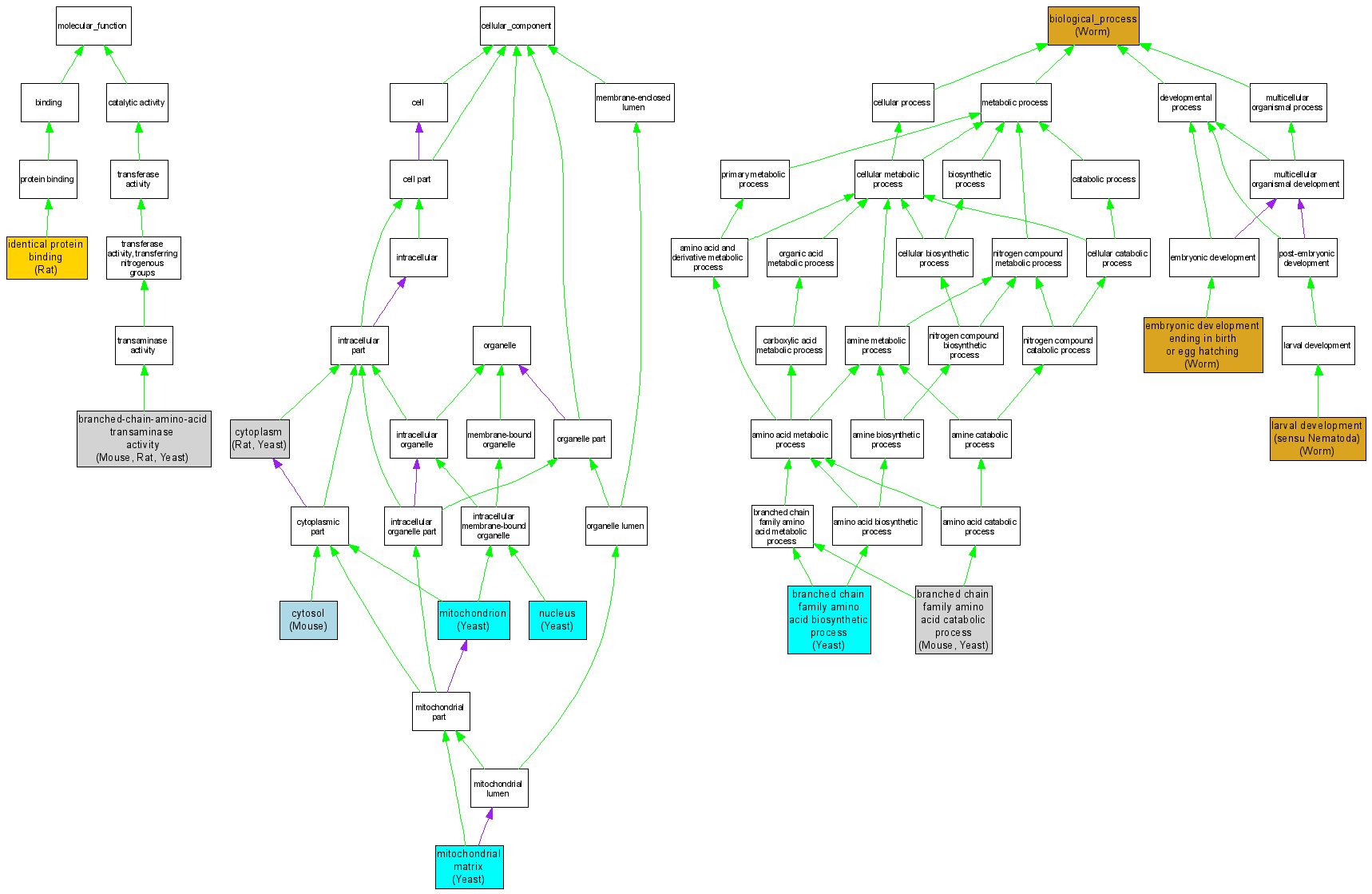
| Category | ID | Term | DB Object | Evidence | Organism | Reference |
| Molecular Function | GO:0004084 | branched-chain-amino-acid transaminase activity |
MGI:104861 | IDA | Mouse | MGI:MGI:3027291|PMID:14755340 |
| Molecular Function | GO:0004084 | branched-chain-amino-acid transaminase activity |
RGD:2195 | IDA | Rat | RGD:1599451|PMID:8381418 |
| Molecular Function | GO:0004084 | branched-chain-amino-acid transaminase activity |
S000001251 | IDA | Yeast | SGD_REF:S000043212|PMID:8798704 |
| Molecular Function | GO:0004084 | branched-chain-amino-acid transaminase activity |
S000003909 | IDA | Yeast | SGD_REF:S000043212|PMID:8798704 |
| Molecular Function | GO:0042802 | identical protein binding |
RGD:2195 | IDA | Rat | RGD:1599451|PMID:8381418 |
| Cellular Component | GO:0005737 | cytoplasm |
RGD:2195 | IDA | Rat | RGD:1599449|PMID:9154155 |
| Cellular Component | GO:0005737 | cytoplasm |
S000003909 | IDA | Yeast | SGD_REF:S000074185|PMID:14562095 |
| Cellular Component | GO:0005737 | cytoplasm |
S000003909 | IDA | Yeast | SGD_REF:S000069459|PMID:11914276 |
| Cellular Component | GO:0005829 | cytosol |
MGI:104861 | IDA | Mouse | MGI:MGI:3027291|PMID:14755340 |
| Cellular Component | GO:0005759 | mitochondrial matrix |
S000001251 | IDA | Yeast | SGD_REF:S000043212|PMID:8798704 |
| Cellular Component | GO:0005739 | mitochondrion |
S000001251 | IDA | Yeast | SGD_REF:S000117178|PMID:16823961 |
| Cellular Component | GO:0005634 | nucleus |
S000003909 | IDA | Yeast | SGD_REF:S000074185|PMID:14562095 |
| Biological Process | GO:0008150 | biological_process |
WBGene00001149 | IMP | Worm | WB:WBPaper00004651|PMID:11231151 |
| Biological Process | GO:0009082 | branched chain family amino acid biosynthetic process |
S000001251 | IDA | Yeast | SGD_REF:S000043212|PMID:8798704 |
| Biological Process | GO:0009082 | branched chain family amino acid biosynthetic process |
S000001251 | IMP | Yeast | SGD_REF:S000043212|PMID:8798704 |
| Biological Process | GO:0009082 | branched chain family amino acid biosynthetic process |
S000003909 | IMP | Yeast | SGD_REF:S000043212|PMID:8798704 |
| Biological Process | GO:0009082 | branched chain family amino acid biosynthetic process |
S000003909 | IDA | Yeast | SGD_REF:S000043212|PMID:8798704 |
| Biological Process | GO:0009083 | branched chain family amino acid catabolic process |
MGI:104861 | IDA | Mouse | MGI:MGI:3027291|PMID:14755340 |
| Biological Process | GO:0009083 | branched chain family amino acid catabolic process |
S000001251 | IMP | Yeast | SGD_REF:S000055401|PMID:8702755 |
| Biological Process | GO:0009083 | branched chain family amino acid catabolic process |
S000003909 | IMP | Yeast | SGD_REF:S000055401|PMID:8702755 |
| Biological Process | GO:0009792 | embryonic development ending in birth or egg hatching |
WBGene00001149 | IMP | Worm | WB:WBPaper00004651|PMID:11231151 |
| Biological Process | GO:0009792 | embryonic development ending in birth or egg hatching |
WBGene00001149 | IMP | Worm | WB:WBPaper00024497|PMID:15489339 |
| Biological Process | GO:0002119 | larval development (sensu Nematoda) |
WBGene00001149 | IMP | Worm | WB:WBPaper00004651|PMID:11231151 |