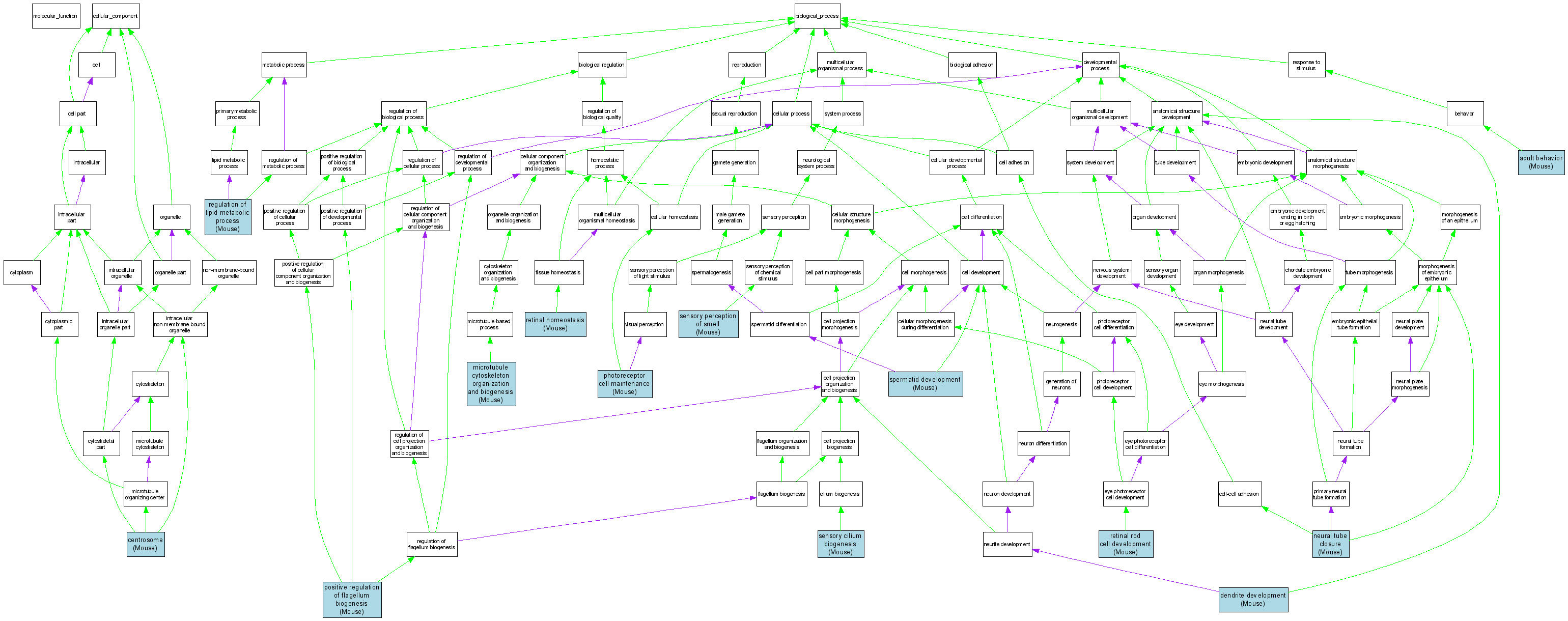
| Category | ID | Term | DB Object | Evidence | Organism | Reference |
| Cellular Component | GO:0005813 | centrosome |
MGI:2143311 | IDA | Mouse | MGI:MGI:3530392|PMID:15649943 |
| Biological Process | GO:0030534 | adult behavior |
MGI:2143311 | IMP | Mouse | MGI:MGI:3512844|PMID:15539463 |
| Biological Process | GO:0016358 | dendrite development |
MGI:2143311 | IMP | Mouse | MGI:MGI:3055247|PMID:15322545 |
| Biological Process | GO:0000226 | microtubule cytoskeleton organization and biogenesis |
MGI:2143311 | IMP | Mouse | MGI:MGI:3055247|PMID:15322545 |
| Biological Process | GO:0001843 | neural tube closure |
MGI:2143311 | IMP | Mouse | MGI:MGI:3607949|PMID:16170314 |
| Biological Process | GO:0045494 | photoreceptor cell maintenance |
MGI:2143311 | IMP | Mouse | MGI:MGI:3717936|PMID:17591906 |
| Biological Process | GO:0045724 | positive regulation of flagellum biogenesis |
MGI:2143311 | IMP | Mouse | MGI:MGI:3044824|PMID:15173597 |
| Biological Process | GO:0019216 | regulation of lipid metabolic process |
MGI:2143311 | IMP | Mouse | MGI:MGI:3044824|PMID:15173597 |
| Biological Process | GO:0001895 | retinal homeostasis |
MGI:2143311 | IMP | Mouse | MGI:MGI:3044824|PMID:15173597 |
| Biological Process | GO:0001895 | retinal homeostasis |
MGI:2143311 | IMP | Mouse | MGI:MGI:3055247|PMID:15322545 |
| Biological Process | GO:0046548 | retinal rod cell development |
MGI:2143311 | IMP | Mouse | MGI:MGI:3044824|PMID:15173597 |
| Biological Process | GO:0035058 | sensory cilium biogenesis |
MGI:2143311 | IMP | Mouse | MGI:MGI:3055247|PMID:15322545 |
| Biological Process | GO:0035058 | sensory cilium biogenesis |
MGI:2143311 | IMP | Mouse | MGI:MGI:3607949|PMID:16170314 |
| Biological Process | GO:0007608 | sensory perception of smell |
MGI:2143311 | IMP | Mouse | MGI:MGI:3055247|PMID:15322545 |
| Biological Process | GO:0007286 | spermatid development |
MGI:2143311 | IMP | Mouse | MGI:MGI:3044824|PMID:15173597 |