| Category | ID | Term | DB Object | Evidence | Organism | Reference |
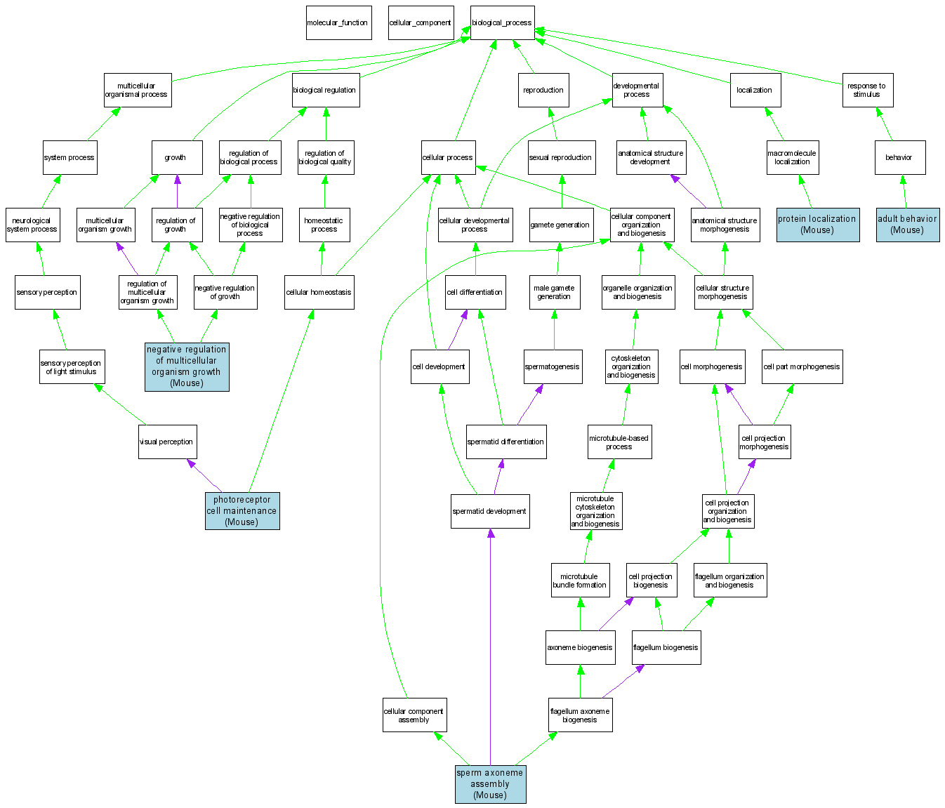
| Biological Process | GO:0030534 | adult behavior |
MGI:2135267 | IMP | Mouse | MGI:MGI:3512844|PMID:15539463 |
| Biological Process | GO:0040015 | negative regulation of multicellular organism growth |
MGI:2135267 | IMP | Mouse | MGI:MGI:3512844|PMID:15539463 |
| Biological Process | GO:0045494 | photoreceptor cell maintenance |
MGI:2135267 | IMP | Mouse | MGI:MGI:3512844|PMID:15539463 |
| Biological Process | GO:0008104 | protein localization |
MGI:2135267 | IMP | Mouse | MGI:MGI:3512844|PMID:15539463 |
| Biological Process | GO:0007288 | sperm axoneme assembly |
MGI:2135267 | IMP | Mouse | MGI:MGI:3512844|PMID:15539463 |